Handling of data in parameter sets. More...
|
Functions | |
| void | GfParmRemove (void *parmHandle, char *sectionName, char *paramName) |
| Remove a parameter from a parameter set. More... | |
| tdble | GfParmUnit2SI (const char *unit, tdble val) |
| Convert a value given in unit to SI. More... | |
| tdble | GfParmSI2Unit (const char *unit, tdble val) |
| Convert a value from SI to given unit. More... | |
| char * | GfParmGetName (void *handle) |
| Get the name property of the parameter set handle. More... | |
| const char * | GfParmGetStr (void *parmHandle, const char *path, const char *key, const char *deflt) |
| Get a string parameter from the parameter set handle. More... | |
| tdble | GfParmGetNum (void *handle, const char *path, const char *key, const char *unit, tdble deflt) |
| Get a numerical parameter from the parameter set handle. More... | |
| int | GfParmSetStr (void *handle, const char *path, const char *key, const char *val) |
| Set a string parameter in the parameter set handle. More... | |
| int | GfParmSetNum (void *handle, const char *path, const char *key, const char *unit, tdble val) |
| Set a numerical parameter in the parameter set handle. More... | |
| int | GfParmSetNumEx (void *handle, const char *path, const char *key, const char *unit, tdble val, tdble min, tdble max) |
| Set a numerical parameter in the parameter set handle including min and max. More... | |
| int | GfParmGetNumBoundaries (void *handle, const char *path, const char *key, tdble *min, tdble *max) |
| Get the min and max of a numerical parameter from the parameter set handle. More... | |
Handling of data in parameter sets.
| char* GfParmGetName | ( | void * | handle | ) |
Get the name property of the parameter set handle.
| [in] | handle | parameter set handle |
Definition at line 2057 of file params.cpp.

| tdble GfParmGetNum | ( | void * | handle, |
| const char * | path, | ||
| const char * | key, | ||
| const char * | unit, | ||
| tdble | deflt | ||
| ) |
Get a numerical parameter from the parameter set handle.
If the parameter does not exist the given default value is returned without unit conversion.
| [in] | handle | parameter set handle |
| [in] | path | path of the parameter |
| [in] | key | parameter key name |
| [in] | unit | unit to convert the result to (NULL if SI is desired) |
| [in] | deflt | default value |
Definition at line 2392 of file params.cpp.

| int GfParmGetNumBoundaries | ( | void * | handle, |
| const char * | path, | ||
| const char * | key, | ||
| tdble * | min, | ||
| tdble * | max | ||
| ) |
Get the min and max of a numerical parameter from the parameter set handle.
| [in] | handle | parameter set handle |
| [in] | path | path of the parameter |
| [in] | key | parameter key name |
| [out] | min | Receives the min value |
| [out] | max | Receives the max value |
Definition at line 3101 of file params.cpp.

| const char* GfParmGetStr | ( | void * | parmHandle, |
| const char * | path, | ||
| const char * | key, | ||
| const char * | deflt | ||
| ) |
Get a string parameter from the parameter set handle.
If the parameter does not yet exist the given default is returned.
| [in] | parmHandle | parameter set handle |
| [in] | path | path of the parameter |
| [in] | key | parameter key name |
| [in] | deflt | default string |
Definition at line 2311 of file params.cpp.

| void GfParmRemove | ( | void * | parmHandle, |
| char * | sectionName, | ||
| char * | paramName | ||
| ) |
Remove a parameter from a parameter set.
| parmHandle | parameter set handle |
| sectionName | parameter section name |
| paramName | parameter name |
Definition at line 1698 of file params.cpp.

| int GfParmSetNum | ( | void * | handle, |
| const char * | path, | ||
| const char * | key, | ||
| const char * | unit, | ||
| tdble | val | ||
| ) |
Set a numerical parameter in the parameter set handle.
If the parameter does not yet exist it is created. The value is assigned to the value, min and max.
| [in,out] | handle | parameter set handle |
| [in] | path | path of the parameter |
| [in] | key | parameter key name |
| [in] | unit | unit to convert the result to (NULL if SI desired) |
| [in] | val | value to set |
Definition at line 2586 of file params.cpp.

| int GfParmSetNumEx | ( | void * | handle, |
| const char * | path, | ||
| const char * | key, | ||
| const char * | unit, | ||
| tdble | val, | ||
| tdble | min, | ||
| tdble | max | ||
| ) |
Set a numerical parameter in the parameter set handle including min and max.
| [in,out] | handle | parameter set handle |
| [in] | path | path of the parameter |
| [in] | key | parameter key name |
| [in] | unit | unit to convert the result to (NULL if SI desired) |
| [in] | val | value to set |
| [in] | min | min value to set |
| [in] | max | max value to set |
Definition at line 2629 of file params.cpp.

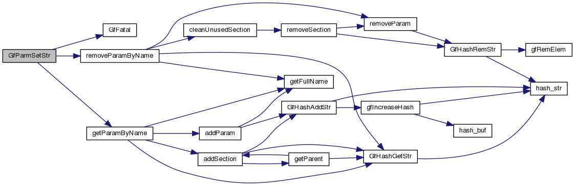
| int GfParmSetStr | ( | void * | handle, |
| const char * | path, | ||
| const char * | key, | ||
| const char * | val | ||
| ) |
Set a string parameter in the parameter set handle.
If the parameter does not yet exist it is created. The within constraint is not checked.
| [in,out] | handle | parameter set handle |
| [in] | path | path of the parameter |
| [in] | key | parameter key name |
| [in] | val | value (NULL or empty string to remove the parameter) |
Definition at line 2477 of file params.cpp.

Convert a value from SI to given unit.
| [in] | unit | unit name to convert to |
| [in] | val | value in SI units to be converted to unit |
Definition at line 1998 of file params.cpp.

Convert a value given in unit to SI.
The units can be combined with "/" (divide), "." (multiply) and "2" (square), e.g. "lbf/in", "N.m", "kg.m/s2".
| [in] | unit | unit name from val |
| [in] | val | value in unit |
Definition at line 1944 of file params.cpp.
