Functions | |
| void | GfTime2Str (char *result, int resultSize, tdble sec, int sgn) |
| Convert a time in seconds (float) to an ascii string. More... | |
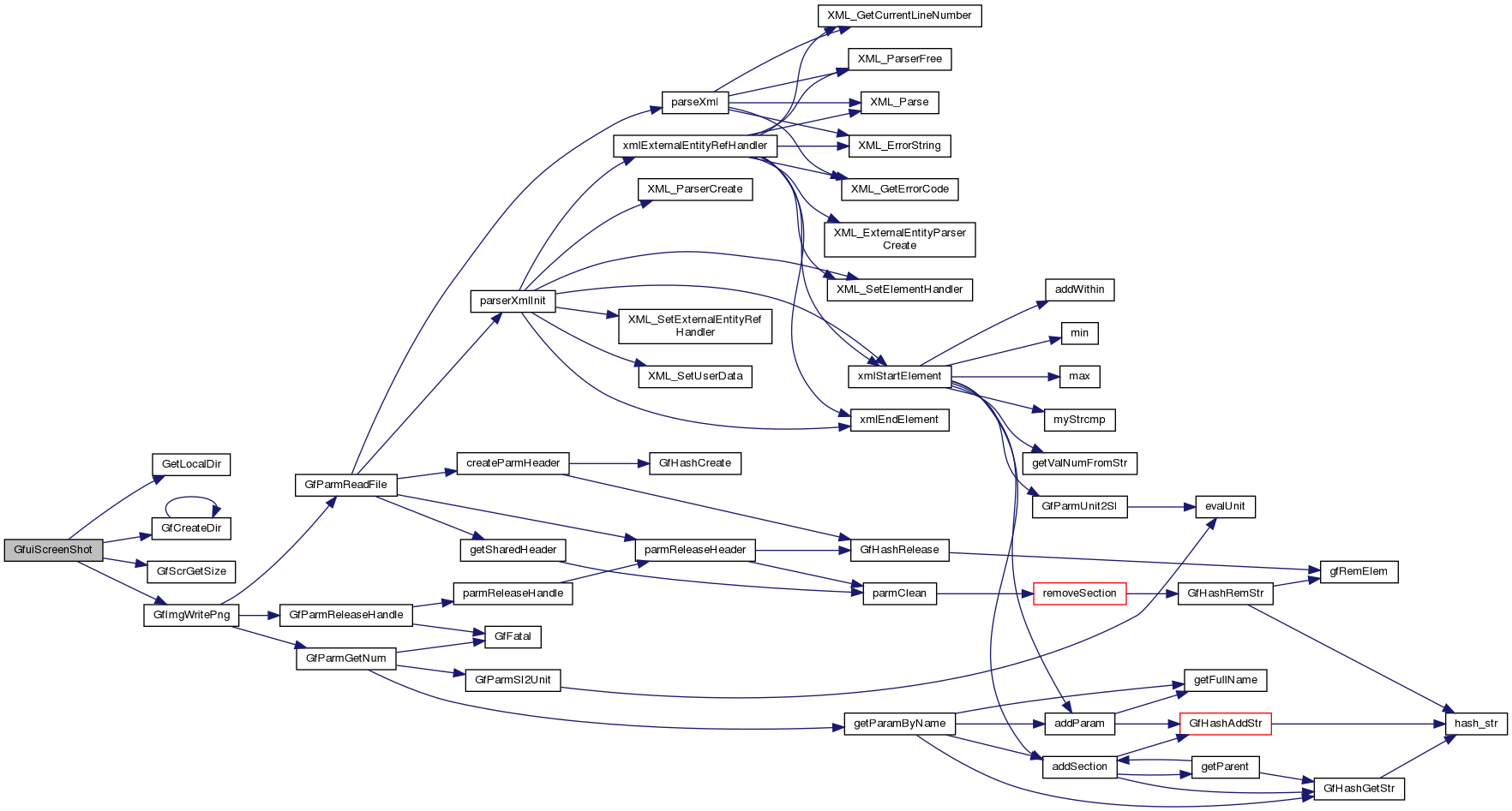
| void | GfuiScreenShot (void *) |
| Save a screen shot in png format. More... | |
| void | GfScrShutdown (void) |
| Shutdown the screen. More... | |
| void | GfScrGetSize (int *scrw, int *scrh, int *vieww, int *viewh) |
| Get the screen and viewport sizes. More... | |
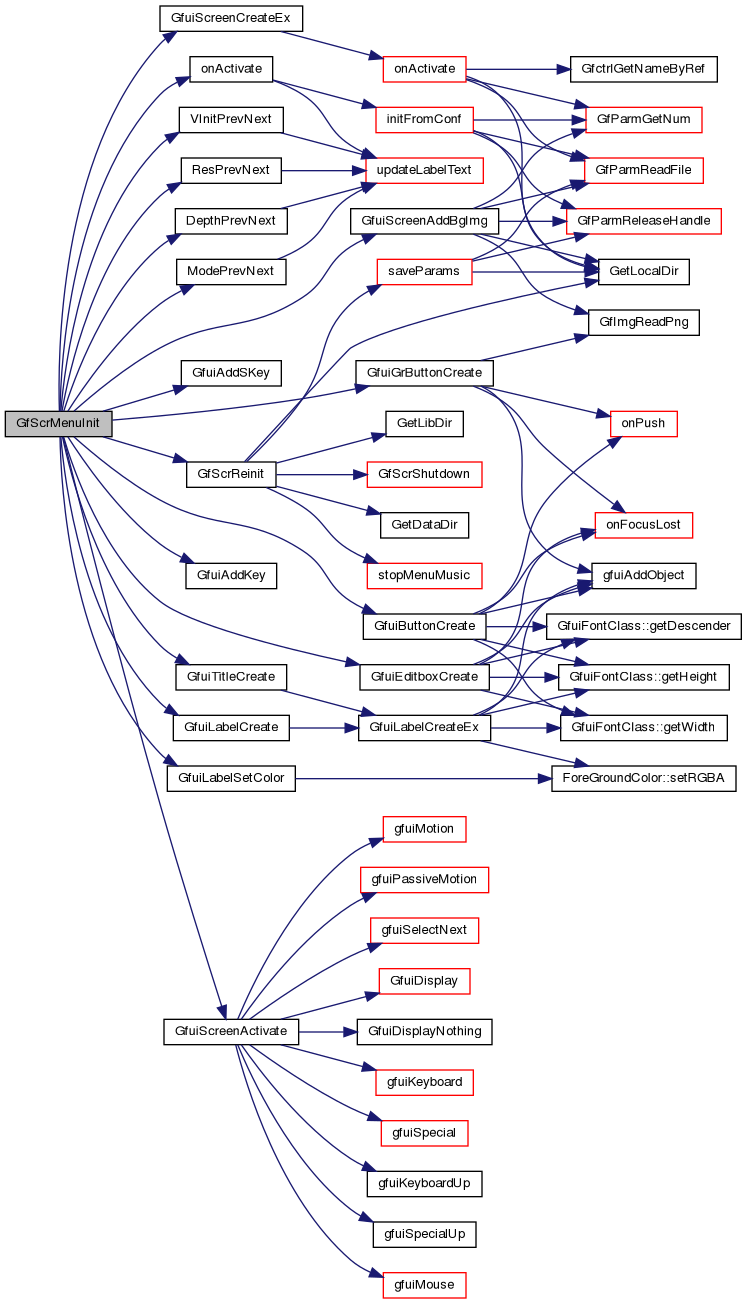
| void * | GfScrMenuInit (void *precMenu) |
| Create and activate the video options menu screen. More... | |
| void GfScrGetSize | ( | int * | scrw, |
| int * | scrh, | ||
| int * | vieww, | ||
| int * | viewh | ||
| ) |
Get the screen and viewport sizes.
| scrw | address of screen with |
| scrh | address of screen height |
| vieww | address of viewport with |
| viewh | address of viewport height |
Definition at line 471 of file screen.cpp.
| void* GfScrMenuInit | ( | void * | precMenu | ) |
Create and activate the video options menu screen.
| precMenu | previous menu to return to |
Definition at line 767 of file screen.cpp.

| void GfScrShutdown | ( | void | ) |
Shutdown the screen.
Definition at line 442 of file screen.cpp.

| void GfTime2Str | ( | char * | result, |
| int | resultSize, | ||
| tdble | sec, | ||
| int | sgn | ||
| ) |
Convert a time in seconds (float) to an ascii string.
| result | buffer for the formatted string |
| resultSize | size of the buffer |
| sec | Time to convert |
| sgn | Flag to indicate if the sign (+) is to be displayed for positive values of time. |
Definition at line 193 of file tgf.cpp.
