
Go to the source code of this file.
Macros | |
| #define | MM_SOUND_PARM_CFG "config/sound.xml" |
| #define | MM_SCT_SOUND "Menu Music" |
| #define | MM_ATT_SOUND_ENABLE "enable" |
| #define | MM_VAL_SOUND_ENABLED "enabled" |
| #define | MM_VAL_SOUND_DISABLED "disabled" |
Functions | |
| void | startMenuMusic () |
| void | stopMenuMusic () |
| #define MM_ATT_SOUND_ENABLE "enable" |
Definition at line 25 of file musicplayer.h.
| #define MM_SCT_SOUND "Menu Music" |
Definition at line 24 of file musicplayer.h.
| #define MM_SOUND_PARM_CFG "config/sound.xml" |
Definition at line 23 of file musicplayer.h.
| #define MM_VAL_SOUND_DISABLED "disabled" |
Definition at line 27 of file musicplayer.h.
| #define MM_VAL_SOUND_ENABLED "enabled" |
Definition at line 26 of file musicplayer.h.
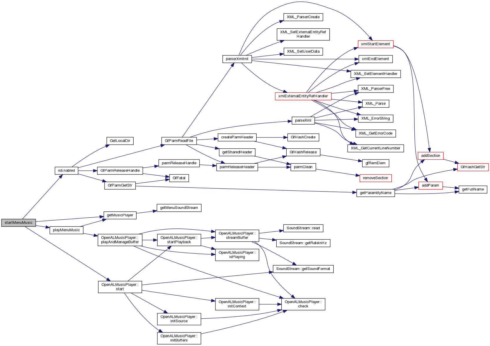
| void startMenuMusic | ( | ) |
| void stopMenuMusic | ( | ) |