TORCS  1.3.9
The Open Racing Car Simulator
racemanmenu.cpp File Reference


More...

#include <stdlib.h>
#include <stdio.h>
#include <tgfclient.h>
#include <raceman.h>
#include <racescreens.h>
#include <driverconfig.h>
#include <portability.h>
#include "raceengine.h"
#include "racemain.h"
#include "raceinit.h"
#include "racestate.h"
#include "racemanmenu.h"
Include dependency graph for racemanmenu.cpp:

Go to the source code of this file.

Functions

static void reConfigRunState (void)
 
static void reConfigBack (void)
 
static void configHookActivate (void *)
 
static void * reConfigHookInit (void)
 
static void ConfigBackHookActivate (void *)
 
static void * reConfigBackHookInit (void)
 
static void reConfigureMenu (void *)
 
static void reSelectLoadFile (char *filename)
 
static void reLoadMenu (void *prevHandle)
 
int ReRacemanMenu (void)
 
static void reStateManage (void *)
 
int ReNewTrackMenu (void)
 

Variables

static float red [4] = {1.0, 0.0, 0.0, 1.0}
 
static void * racemanMenuHdle = NULL
 
static void * newTrackMenuHdle = NULL
 
static tRmTrackSelect ts
 
static tRmDrvSelect ds
 
static tRmRaceParam rp
 
static tRmFileSelect fs
 
static void * configHookHandle = 0
 
static void * ConfigBackHookHandle = 0
 
const int VARBUFSIZE = 1024
 
char varbuf [VARBUFSIZE]
 

Detailed Description


Author
Eric Espie
Version
$Id$

Definition in file racemanmenu.cpp.

Function Documentation

◆ ConfigBackHookActivate()

static void ConfigBackHookActivate ( void *  )
static

Definition at line 92 of file racemanmenu.cpp.

Here is the call graph for this function:

◆ configHookActivate()

static void configHookActivate ( void *  )
static

Definition at line 70 of file racemanmenu.cpp.

Here is the call graph for this function:

◆ reConfigBack()

static void reConfigBack ( void  )
static

Definition at line 53 of file racemanmenu.cpp.

Here is the call graph for this function:

◆ reConfigBackHookInit()

static void* reConfigBackHookInit ( void  )
static

Definition at line 98 of file racemanmenu.cpp.

Here is the call graph for this function:

◆ reConfigHookInit()

static void* reConfigHookInit ( void  )
static

Definition at line 76 of file racemanmenu.cpp.

Here is the call graph for this function:

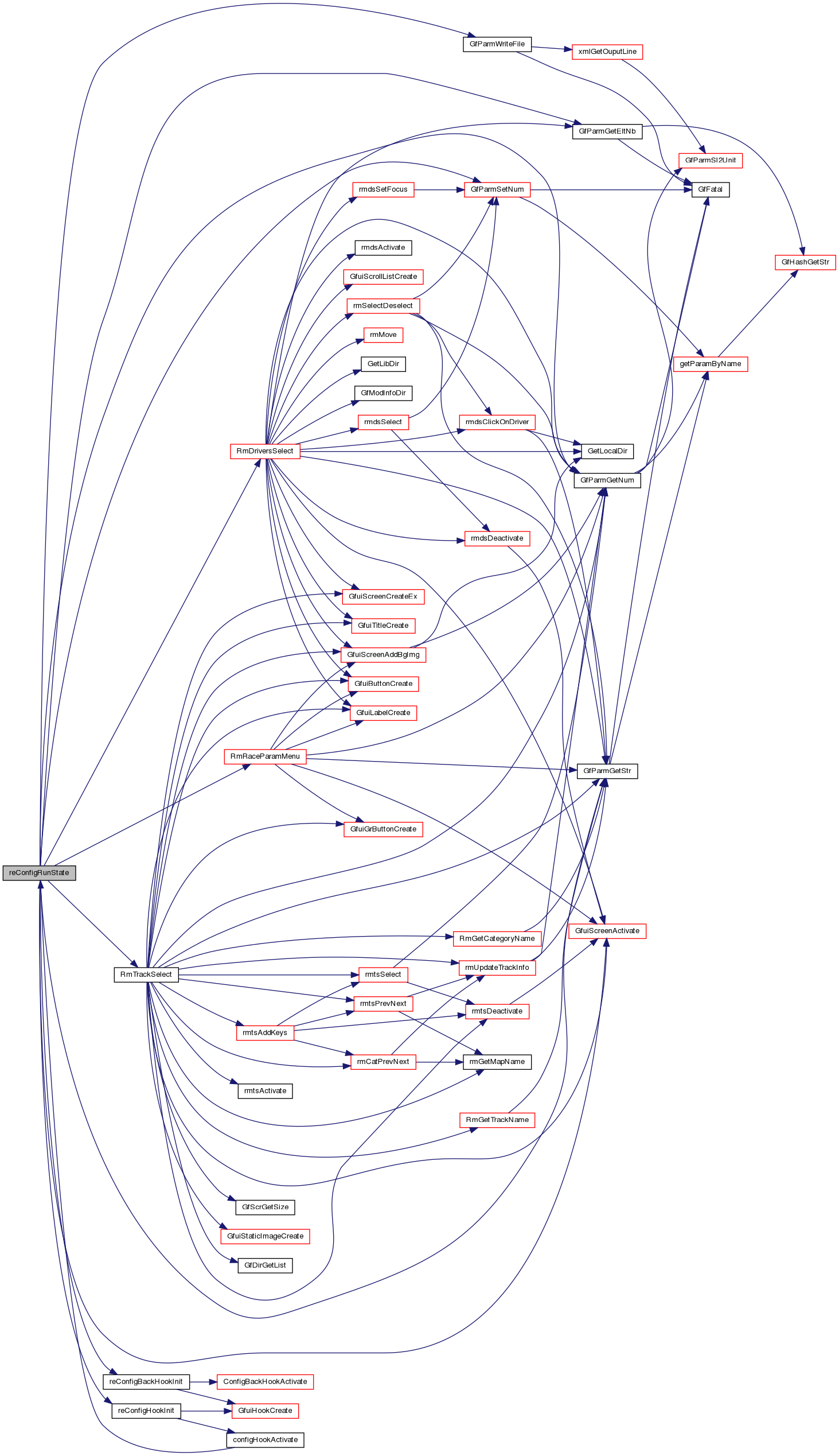
◆ reConfigRunState()

static void reConfigRunState ( void  )
static

Definition at line 109 of file racemanmenu.cpp.

Here is the call graph for this function:

◆ reConfigureMenu()

static void reConfigureMenu ( void *  )
static

Definition at line 199 of file racemanmenu.cpp.

Here is the call graph for this function:

◆ reLoadMenu()

static void reLoadMenu ( void *  prevHandle)
static

Definition at line 226 of file racemanmenu.cpp.

Here is the call graph for this function:

◆ ReNewTrackMenu()

int ReNewTrackMenu ( void  )

Definition at line 305 of file racemanmenu.cpp.

Here is the call graph for this function:

◆ ReRacemanMenu()

int ReRacemanMenu ( void  )

Definition at line 245 of file racemanmenu.cpp.

Here is the call graph for this function:

◆ reSelectLoadFile()

static void reSelectLoadFile ( char *  filename)
static

Definition at line 209 of file racemanmenu.cpp.

Here is the call graph for this function:

◆ reStateManage()

static void reStateManage ( void *  )
static

Definition at line 299 of file racemanmenu.cpp.

Here is the call graph for this function:

Variable Documentation

◆ ConfigBackHookHandle

void* ConfigBackHookHandle = 0
static

Definition at line 89 of file racemanmenu.cpp.

◆ configHookHandle

void* configHookHandle = 0
static

Definition at line 67 of file racemanmenu.cpp.

◆ ds

tRmDrvSelect ds
static

Definition at line 46 of file racemanmenu.cpp.

◆ fs

tRmFileSelect fs
static

Definition at line 48 of file racemanmenu.cpp.

◆ newTrackMenuHdle

void* newTrackMenuHdle = NULL
static

Definition at line 44 of file racemanmenu.cpp.

◆ racemanMenuHdle

void* racemanMenuHdle = NULL
static

Definition at line 43 of file racemanmenu.cpp.

◆ red

float red[4] = {1.0, 0.0, 0.0, 1.0}
static

Definition at line 41 of file racemanmenu.cpp.

◆ rp

tRmRaceParam rp
static

Definition at line 47 of file racemanmenu.cpp.

◆ ts

tRmTrackSelect ts
static

Definition at line 45 of file racemanmenu.cpp.

◆ varbuf

char varbuf[VARBUFSIZE]

Definition at line 223 of file racemanmenu.cpp.

◆ VARBUFSIZE

const int VARBUFSIZE = 1024

Definition at line 222 of file racemanmenu.cpp.