Processing of race results
More...
#include <stdlib.h>#include <stdio.h>#include <time.h>#include <tgfclient.h>#include <robot.h>#include <raceman.h>#include <racescreens.h>#include <robottools.h>#include <portability.h>#include "racemain.h"#include "racegl.h"#include "raceinit.h"#include "raceengine.h"#include "raceresults.h"
Go to the source code of this file.
Classes | |
| struct | tReStandings |
Functions | |
| static void | ReApplyRaceTimePenalties (void) |
| void | ReInitResults (void) |
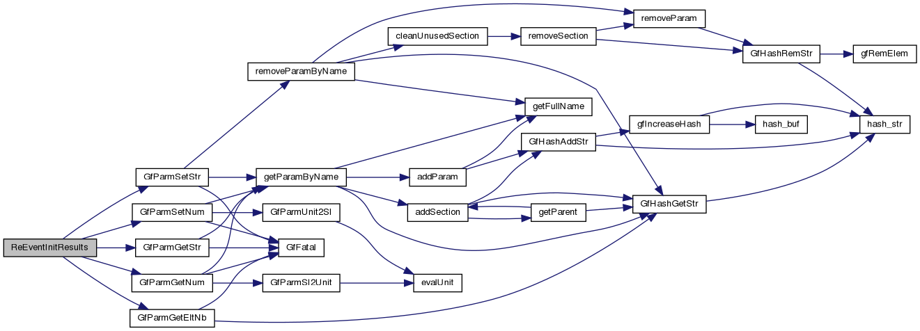
| void | ReEventInitResults (void) |
| void | ReUpdateStandings (void) |
| void | ReStoreRaceResults (const char *race) |
| void | ReUpdateQualifCurRes (tCarElt *car) |
| void | ReSavePracticeLap (tCarElt *car) |
| int | ReDisplayResults (void) |
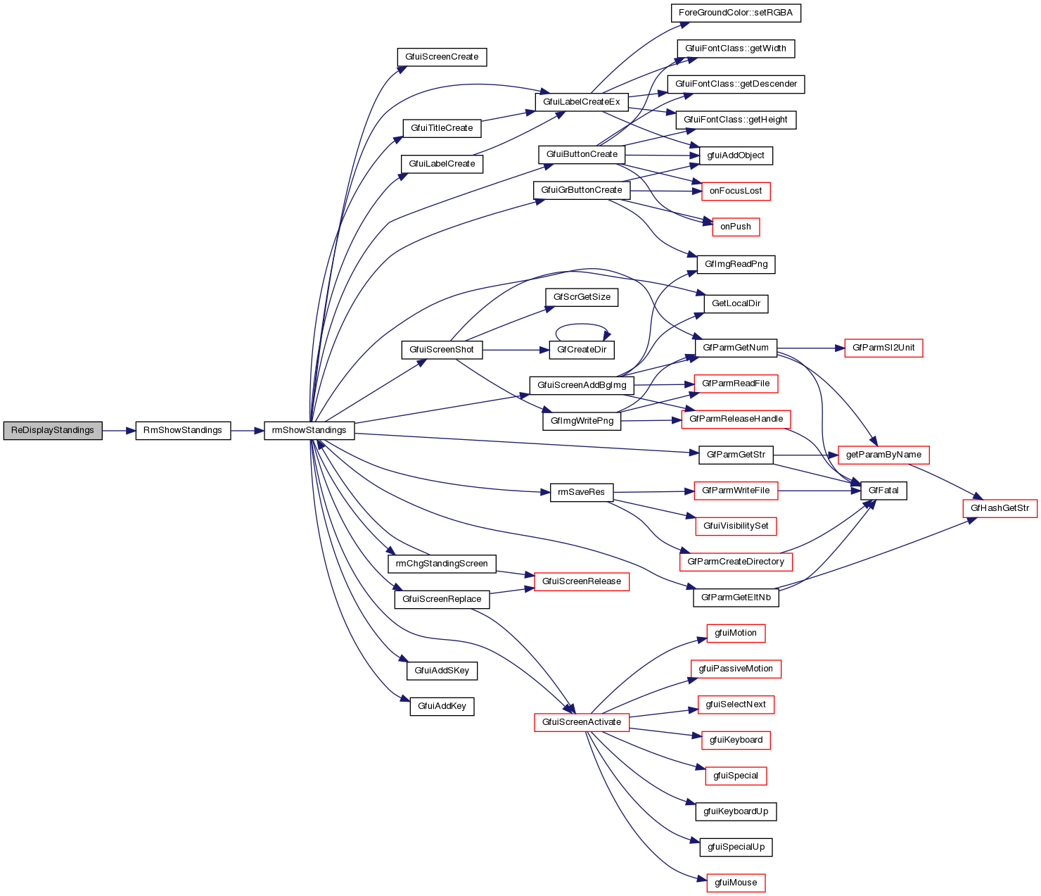
| void | ReDisplayStandings (void) |
|
static |
Definition at line 90 of file raceresults.cpp.
| int ReDisplayResults | ( | void | ) |
| void ReDisplayStandings | ( | void | ) |
| void ReEventInitResults | ( | void | ) |
| void ReInitResults | ( | void | ) |
| void ReSavePracticeLap | ( | tCarElt * | car | ) |
| void ReStoreRaceResults | ( | const char * | race | ) |
| void ReUpdateQualifCurRes | ( | tCarElt * | car | ) |
| void ReUpdateStandings | ( | void | ) |