TORCS  1.3.9
The Open Racing Car Simulator
raceresults.h File Reference


More...

This graph shows which files directly or indirectly include this file:

Go to the source code of this file.

Functions

void ReInitResults (void)
 
void ReStoreRaceResults (const char *race)
 
int ReDisplayResults (void)
 
void ReDisplayStandings (void)
 
void ReSavePracticeLap (tCarElt *car)
 
void ReUpdateQualifCurRes (tCarElt *car)
 
void ReEventInitResults (void)
 
void ReUpdateStandings ()
 

Detailed Description


Author
Eric Espie
Version
$Id$

Definition in file raceresults.h.

Function Documentation

◆ ReDisplayResults()

int ReDisplayResults ( void  )

Definition at line 509 of file raceresults.cpp.

Here is the call graph for this function:

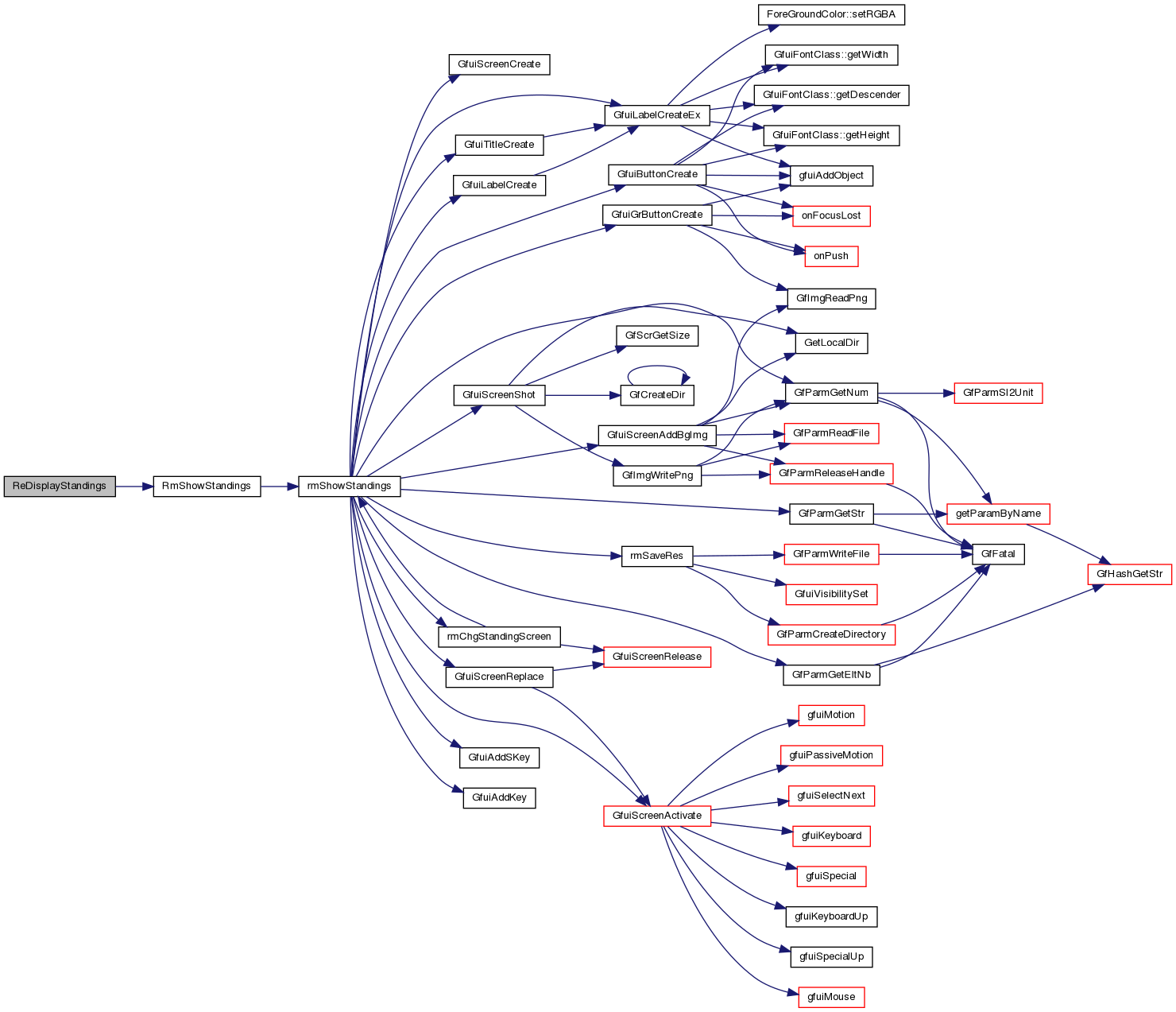
◆ ReDisplayStandings()

void ReDisplayStandings ( void  )

Definition at line 530 of file raceresults.cpp.

Here is the call graph for this function:

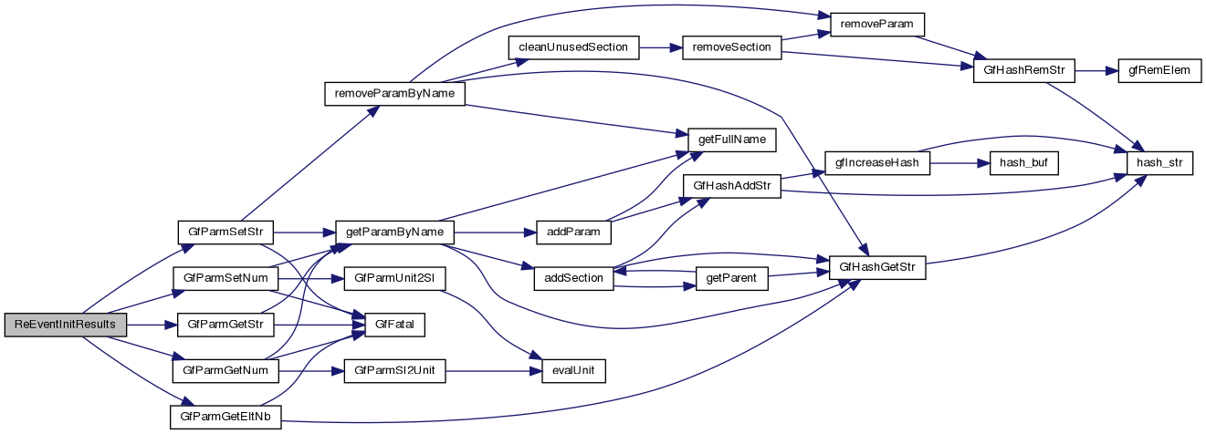
◆ ReEventInitResults()

void ReEventInitResults ( void  )

Definition at line 201 of file raceresults.cpp.

Here is the call graph for this function:

◆ ReInitResults()

void ReInitResults ( void  )

Definition at line 171 of file raceresults.cpp.

Here is the call graph for this function:

◆ ReSavePracticeLap()

void ReSavePracticeLap ( tCarElt car)

Definition at line 493 of file raceresults.cpp.

Here is the call graph for this function:

◆ ReStoreRaceResults()

void ReStoreRaceResults ( const char *  race)

Definition at line 325 of file raceresults.cpp.

Here is the call graph for this function:

◆ ReUpdateQualifCurRes()

void ReUpdateQualifCurRes ( tCarElt car)

Definition at line 438 of file raceresults.cpp.

Here is the call graph for this function:

◆ ReUpdateStandings()

void ReUpdateStandings ( )

Definition at line 221 of file raceresults.cpp.

Here is the call graph for this function: