TORCS  1.3.9
The Open Racing Car Simulator
simuconfig.cpp File Reference


More...

#include <stdio.h>
#include <stdlib.h>
#include <tgfclient.h>
#include <raceinit.h>
#include "simuconfig.h"
#include <portability.h>
Include dependency graph for simuconfig.cpp:

Go to the source code of this file.

Functions

static void ReadSimuCfg (void)
 
static void SaveSimuVersion (void *)
 
static void ChangeSimuVersion (void *vp)
 
static void onActivate (void *)
 
void * SimuMenuInit (void *prevMenu)
 

Variables

static float LabelColor [] = {1.0, 0.0, 1.0, 1.0}
 
static const char * simuVersionList [] = {"simuv2", "simuv3"}
 
static const int nbVersions = sizeof(simuVersionList) / sizeof(simuVersionList[0])
 
static int curVersion = 0
 
static int SimuVersionId
 
static void * scrHandle = NULL
 
static void * prevHandle = NULL
 

Detailed Description


Version
$Id$

Definition in file simuconfig.cpp.

Function Documentation

◆ ChangeSimuVersion()

static void ChangeSimuVersion ( void *  vp)
static

Definition at line 92 of file simuconfig.cpp.

Here is the call graph for this function:

◆ onActivate()

static void onActivate ( void *  )
static

Definition at line 109 of file simuconfig.cpp.

Here is the call graph for this function:

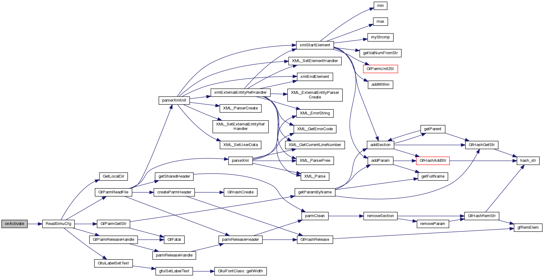
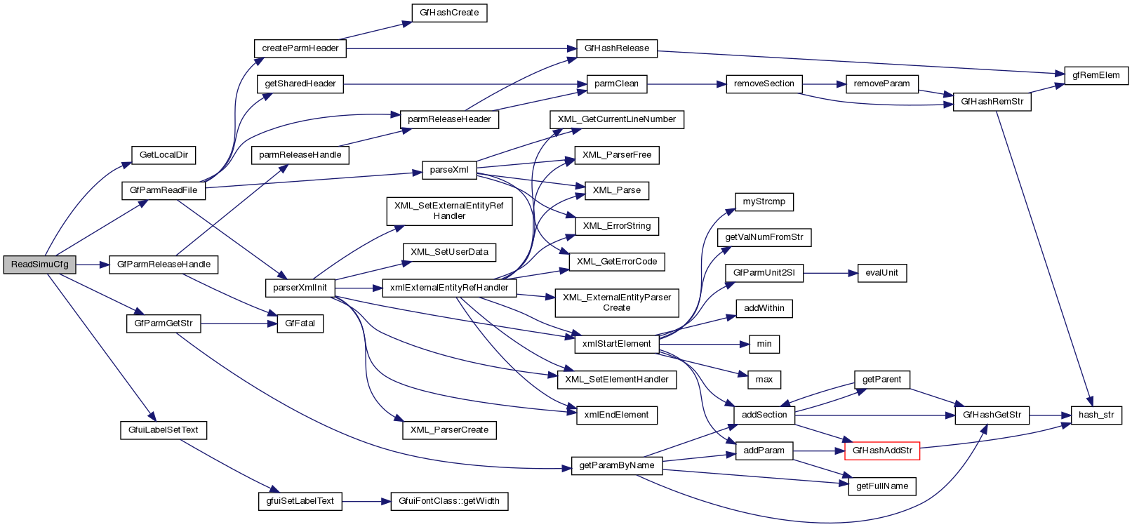
◆ ReadSimuCfg()

static void ReadSimuCfg ( void  )
static

Definition at line 48 of file simuconfig.cpp.

Here is the call graph for this function:

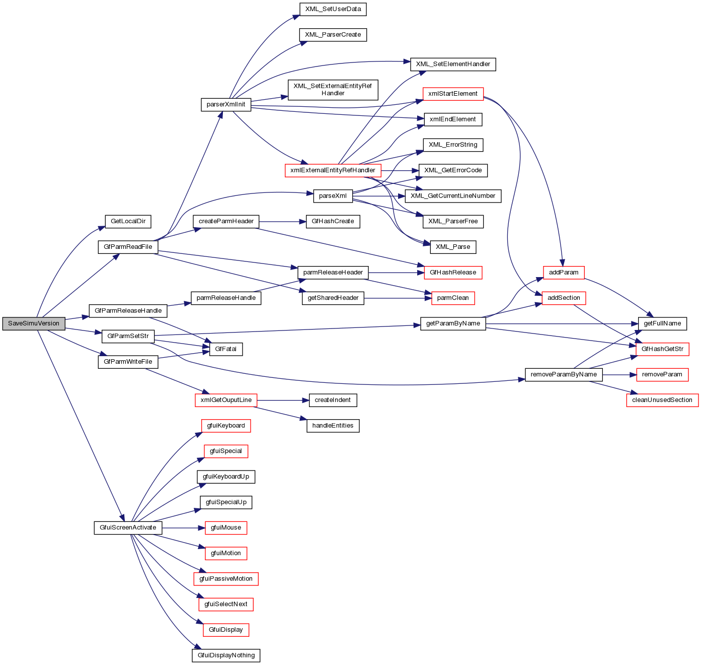
◆ SaveSimuVersion()

static void SaveSimuVersion ( void *  )
static

Definition at line 74 of file simuconfig.cpp.

Here is the call graph for this function:

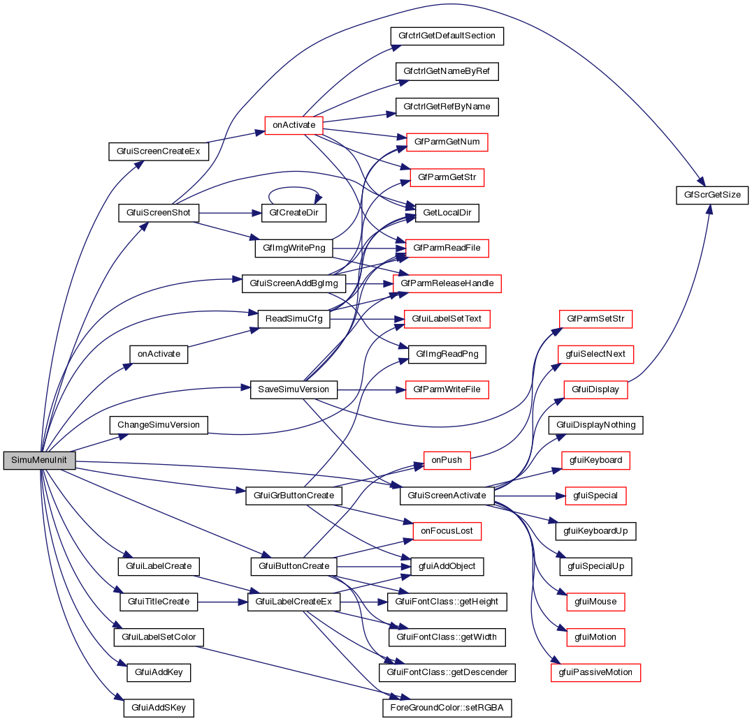
◆ SimuMenuInit()

void* SimuMenuInit ( void *  prevMenu)

Definition at line 117 of file simuconfig.cpp.

Here is the call graph for this function:

Variable Documentation

◆ curVersion

int curVersion = 0
static

Definition at line 38 of file simuconfig.cpp.

◆ LabelColor

float LabelColor[] = {1.0, 0.0, 1.0, 1.0}
static

Definition at line 33 of file simuconfig.cpp.

◆ nbVersions

const int nbVersions = sizeof(simuVersionList) / sizeof(simuVersionList[0])
static

Definition at line 37 of file simuconfig.cpp.

◆ prevHandle

void* prevHandle = NULL
static

Definition at line 45 of file simuconfig.cpp.

◆ scrHandle

void* scrHandle = NULL
static

Definition at line 44 of file simuconfig.cpp.

◆ SimuVersionId

int SimuVersionId
static

Definition at line 41 of file simuconfig.cpp.

◆ simuVersionList

const char* simuVersionList[] = {"simuv2", "simuv3"}
static

Definition at line 36 of file simuconfig.cpp.