Interface Structure for Track Loader. More...
#include <track.h>

Public Attributes | |
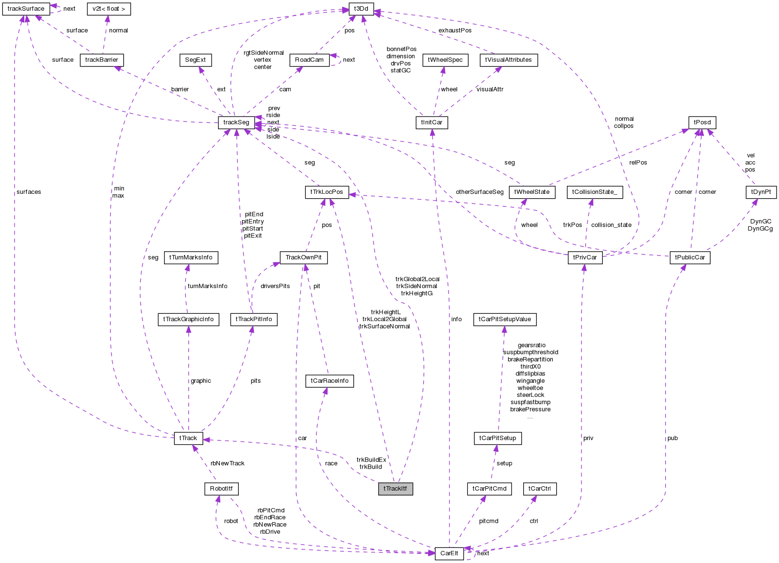
| tfTrackBuild | trkBuild |
| build track structure for simu More... | |
| tfTrackBuild | trkBuildEx |
| build with graphic extensions (used by trackgen tool) More... | |
| tfTrackHeightG | trkHeightG |
| tfTrackHeightL | trkHeightL |
| tfTrackGlobal2Local | trkGlobal2Local |
| tfTrackLocal2Global | trkLocal2Global |
| tfTrackSideNormal | trkSideNormal |
| tfTrackSurfaceNormal | trkSurfaceNormal |
| tfTrackShutdown | trkShutdown |
| tfTrackBuild tTrackItf::trkBuild |
| tfTrackBuild tTrackItf::trkBuildEx |
| tfTrackGlobal2Local tTrackItf::trkGlobal2Local |
| tfTrackHeightG tTrackItf::trkHeightG |
| tfTrackHeightL tTrackItf::trkHeightL |
| tfTrackLocal2Global tTrackItf::trkLocal2Global |
| tfTrackShutdown tTrackItf::trkShutdown |
| tfTrackSideNormal tTrackItf::trkSideNormal |
| tfTrackSurfaceNormal tTrackItf::trkSurfaceNormal |