TORCS  1.3.9
The Open Racing Car Simulator
tTrackPitInfo Struct Reference

Pits Info Structure. More...

#include <track.h>

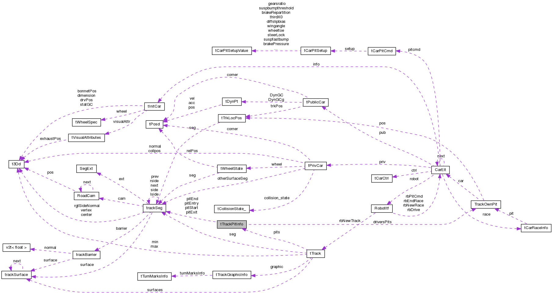
Collaboration diagram for tTrackPitInfo:

Public Attributes

int type
 Type of Pit: More...
 
int nMaxPits
 number max of pits More...
 
int nPitSeg
 actual number of pits More...
 
int side
 Pits side: More...
 
tdble len
 Lenght of each pit stop. More...
 
tdble width
 Width of each pit stop. More...
 
tdble speedLimit
 Speed limit between pitStart and pitEnd. More...
 
tTrackSegpitEntry
 Pit lane segment. More...
 
tTrackSegpitStart
 Pit lane segment. More...
 
tTrackSegpitEnd
 Pit lane segment. More...
 
tTrackSegpitExit
 Pit lane segment. More...
 
tTrackOwnPitdriversPits
 List of pits by driver. More...
 
int carsPerPit
 
int driversPitsNb
 Number of drivers. More...
 

Detailed Description

Pits Info Structure.

Definition at line 453 of file track.h.

Member Data Documentation

◆ carsPerPit

int tTrackPitInfo::carsPerPit

Definition at line 476 of file track.h.

◆ driversPits

tTrackOwnPit* tTrackPitInfo::driversPits

List of pits by driver.

Definition at line 475 of file track.h.

◆ driversPitsNb

int tTrackPitInfo::driversPitsNb

Number of drivers.

Definition at line 477 of file track.h.

◆ len

tdble tTrackPitInfo::len

Lenght of each pit stop.

Definition at line 468 of file track.h.

◆ nMaxPits

int tTrackPitInfo::nMaxPits

number max of pits

Definition at line 462 of file track.h.

◆ nPitSeg

int tTrackPitInfo::nPitSeg

actual number of pits

Definition at line 463 of file track.h.

◆ pitEnd

tTrackSeg* tTrackPitInfo::pitEnd

Pit lane segment.

Definition at line 473 of file track.h.

◆ pitEntry

tTrackSeg* tTrackPitInfo::pitEntry

Pit lane segment.

Definition at line 471 of file track.h.

◆ pitExit

tTrackSeg* tTrackPitInfo::pitExit

Pit lane segment.

Definition at line 474 of file track.h.

◆ pitStart

tTrackSeg* tTrackPitInfo::pitStart

Pit lane segment.

Definition at line 472 of file track.h.

◆ side

int tTrackPitInfo::side

Pits side:

  • TR_RGT
  • TR_LFT

Definition at line 464 of file track.h.

◆ speedLimit

tdble tTrackPitInfo::speedLimit

Speed limit between pitStart and pitEnd.

Definition at line 470 of file track.h.

◆ type

int tTrackPitInfo::type

Type of Pit:

  • TR_PIT_NONE
  • TR_PIT_ON_TRACK_SIDE

Definition at line 455 of file track.h.

◆ width

tdble tTrackPitInfo::width

Width of each pit stop.

Definition at line 469 of file track.h.


The documentation for this struct was generated from the following file: