TORCS  1.3.9
The Open Racing Car Simulator
glfeatures.h File Reference
#include <GL/gl.h>
#include <tgfclient.h>
#include <graphic.h>
Include dependency graph for glfeatures.h:
This graph shows which files directly or indirectly include this file:

Go to the source code of this file.

Functions

void checkGLFeatures (void)
 
bool isCompressARBAvailable (void)
 
bool isCompressARBEnabled (void)
 
void updateCompressARBEnabled (void)
 
int getUserTextureMaxSize (void)
 
int getGLTextureMaxSize (void)
 
void updateUserTextureMaxSize (void)
 

Function Documentation

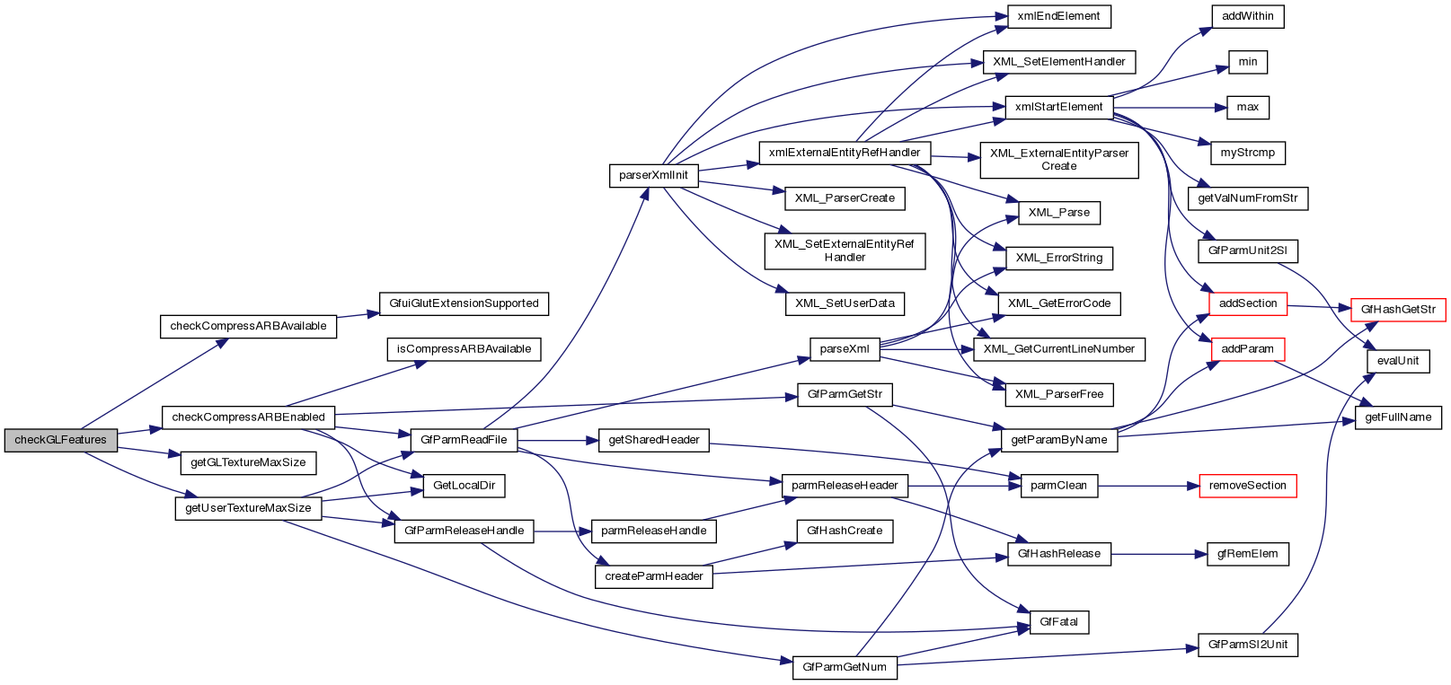
◆ checkGLFeatures()

void checkGLFeatures ( void  )

Definition at line 152 of file glfeatures.cpp.

Here is the call graph for this function:

◆ getGLTextureMaxSize()

int getGLTextureMaxSize ( void  )

Definition at line 139 of file glfeatures.cpp.

◆ getUserTextureMaxSize()

int getUserTextureMaxSize ( void  )

Definition at line 145 of file glfeatures.cpp.

◆ isCompressARBAvailable()

bool isCompressARBAvailable ( void  )

Definition at line 93 of file glfeatures.cpp.

◆ isCompressARBEnabled()

bool isCompressARBEnabled ( void  )

Definition at line 99 of file glfeatures.cpp.

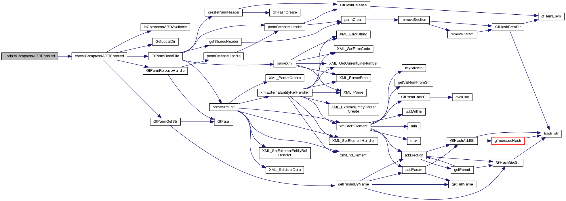
◆ updateCompressARBEnabled()

void updateCompressARBEnabled ( void  )

Definition at line 86 of file glfeatures.cpp.

Here is the call graph for this function:

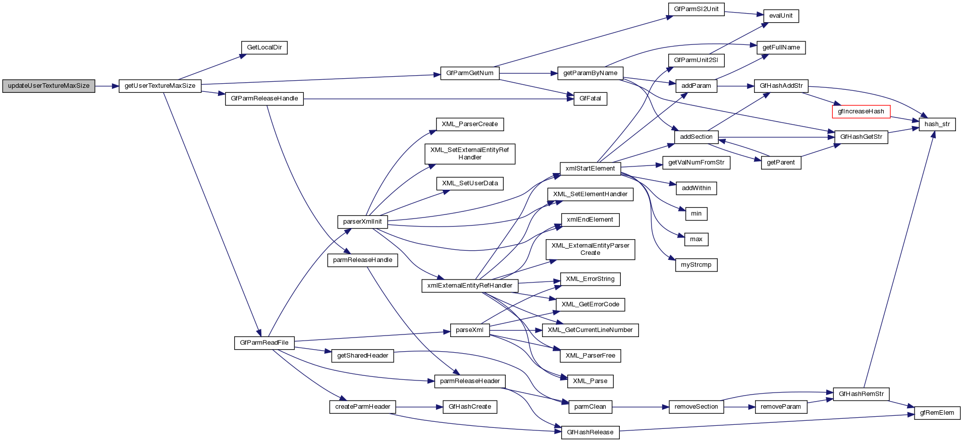
◆ updateUserTextureMaxSize()

void updateUserTextureMaxSize ( void  )

Definition at line 134 of file glfeatures.cpp.

Here is the call graph for this function: