API to load and store car setups in a unified way, and to support setup changes during pit stops. More...
|
Functions | |
| void | RtInitCarPitSetup (void *hdle, tCarPitSetup *s, bool minmaxonly) |
| Initialize tCarPitSetup from data in parameter set given in handle hdle. More... | |
| void | RtGetCarPitSetupFilename (rtCarPitSetupType type, int robidx, const char *carname, const char *trackname, char *filename, const int len) |
| Compose filename from given strings. More... | |
| static void | RtParmSetNum (void *hdlesetup, const char *path, const char *key, const char *unit, tCarPitSetupValue *v) |
| Robottool internal: Set parameter if min != max, save as well min and max values More... | |
| void | RtSaveCarPitSetupFile (void *hdlecar, tCarPitSetup *s, const char *filepath, const char *carname) |
| Save a custom car setup to a given filename. More... | |
| void | RtSaveCarPitSetup (void *hdlecar, tCarPitSetup *s, rtCarPitSetupType type, const char *modulename, int robidx, const char *trackname, const char *carname) |
| Save a custom car setup for a given robot, car, track and session (race, practice, qualifying, ...) type. More... | |
| bool | RtCarPitSetupExists (rtCarPitSetupType type, const char *modulename, int robidx, const char *trackname, const char *carname) |
| Checks if a specific car setup is available. More... | |
| bool | RtLoadCarPitSetupFilename (void *hdlecar, const char *filepath, tCarPitSetup *s, bool minmaxonly) |
| Load a custom car setup from a given filename. More... | |
| bool | RtLoadCarPitSetup (void *hdlecar, tCarPitSetup *s, rtCarPitSetupType type, const char *modulename, int robidx, const char *trackname, const char *carname, bool minmaxonly) |
| Load a custom car setup for a given robot, car, track and session (race, practice, qualifying, ...) type. More... | |
| void * | RtLoadOriginalCarSettings (const char *carname) |
| Gets a handle to a parameter file containing the original TORCS car setup, that means the car setup merged with the cars category setup. More... | |
| bool | RtInitCarPitSetupFromDefault (tCarPitSetup *s, const char *carname) |
| Initialize the given tCarPitSetup with the original TORCS setup, that means the car setup merged with the cars category setup. More... | |
| void * | RtParmReadSetup (rtCarPitSetupType type, const char *modulename, int robidx, const char *trackname, const char *carname) |
| Load a custom car setup file for a given robot, car, track and session (race, practice, qualifying, ...) type. More... | |
API to load and store car setups in a unified way, and to support setup changes during pit stops.
| bool RtCarPitSetupExists | ( | rtCarPitSetupType | type, |
| const char * | modulename, | ||
| int | robidx, | ||
| const char * | trackname, | ||
| const char * | carname | ||
| ) |
Checks if a specific car setup is available.
| [in] | type | Setup type |
| [in] | modulename | Name of robot module without extension |
| [in] | robidx | Index of robot |
| [in] | trackname | TORCS internal name name of track |
| [in] | carname | TORCS internal name car name |
Definition at line 988 of file rttrack.cpp.

| void RtGetCarPitSetupFilename | ( | rtCarPitSetupType | type, |
| int | robidx, | ||
| const char * | carname, | ||
| const char * | trackname, | ||
| char * | filename, | ||
| const int | len | ||
| ) |
Compose filename from given strings.
| [in] | type | Setup type |
| [in] | robidx | Index of robot |
| [in] | carname | TORCS internal name car name |
| [in] | trackname | TORCS internal name name of track |
| [in,out] | filename | Buffer for result |
| [in] | len | Buffer size |
Definition at line 813 of file rttrack.cpp.
| void RtInitCarPitSetup | ( | void * | hdle, |
| tCarPitSetup * | s, | ||
| bool | minmaxonly | ||
| ) |
Initialize tCarPitSetup from data in parameter set given in handle hdle.
| [in] | hdle | Handle to setup parameter set |
| [in,out] | s | Pointer to tCarPitSetup struct to initialize |
| [in] | minmaxonly | If true, just the min/max values of s are modified |
Definition at line 714 of file rttrack.cpp.

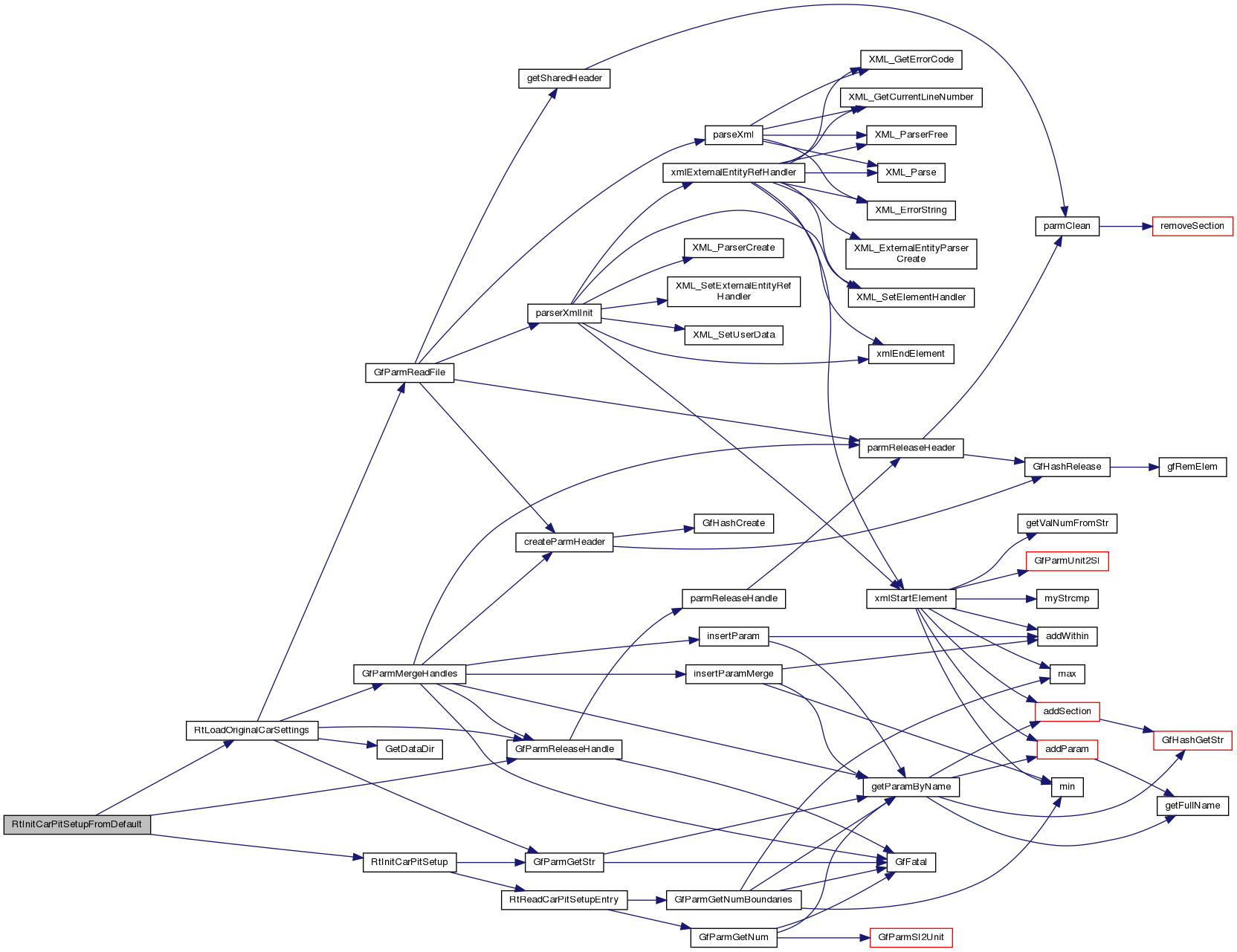
| bool RtInitCarPitSetupFromDefault | ( | tCarPitSetup * | s, |
| const char * | carname | ||
| ) |
Initialize the given tCarPitSetup with the original TORCS setup, that means the car setup merged with the cars category setup.
| [in,out] | s | Pointer to tCarPitSetup struct to fill/initialize |
| [in] | carname | TORCS internal name of the car (directory/filename) |
Definition at line 1125 of file rttrack.cpp.

| bool RtLoadCarPitSetup | ( | void * | hdlecar, |
| tCarPitSetup * | s, | ||
| rtCarPitSetupType | type, | ||
| const char * | modulename, | ||
| int | robidx, | ||
| const char * | trackname, | ||
| const char * | carname, | ||
| bool | minmaxonly | ||
| ) |
Load a custom car setup for a given robot, car, track and session (race, practice, qualifying, ...) type.
The setup is validated against the setup given in hdlecar.
| [in] | hdlecar | Handle to "master setup" (parameter set) to validate against (min/max and other checks) |
| [in,out] | s | Pointer to tCarPitSetup struct to fill/initialize |
| [in] | type | Setup type |
| [in] | modulename | Name of robot module without extension |
| [in] | robidx | Index of robot |
| [in] | trackname | TORCS internal name name of track |
| [in] | carname | TORCS internal name car name |
| [in] | minmaxonly | If true, just the min/max values of s are modified |
Definition at line 1051 of file rttrack.cpp.

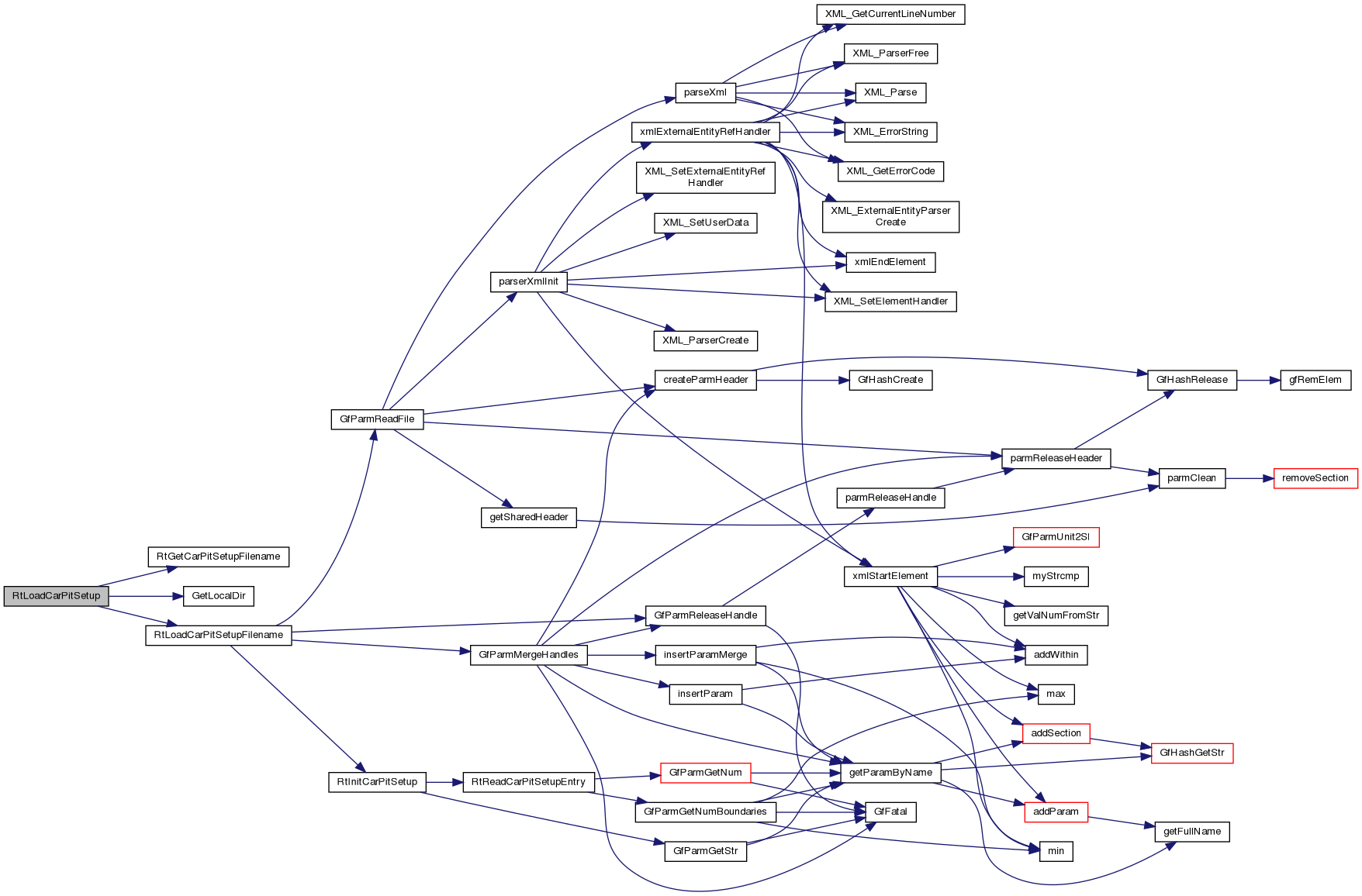
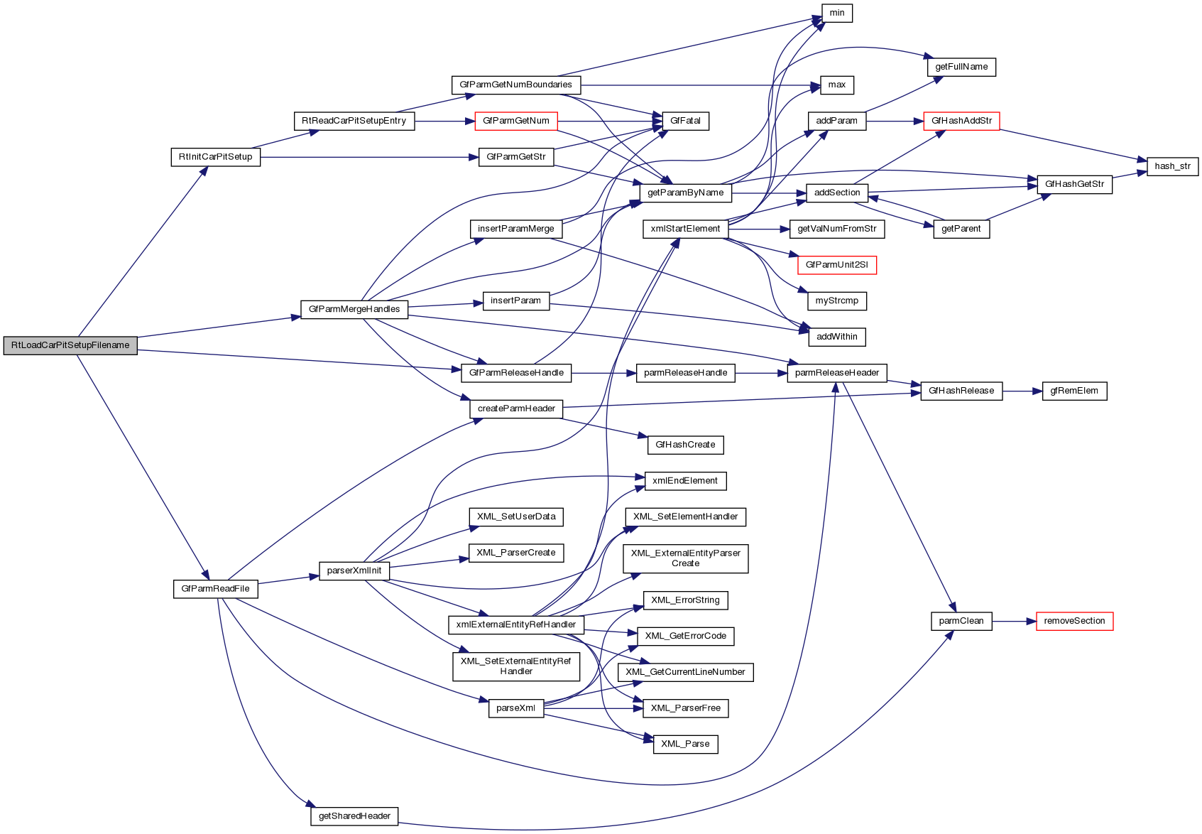
| bool RtLoadCarPitSetupFilename | ( | void * | hdlecar, |
| const char * | filepath, | ||
| tCarPitSetup * | s, | ||
| bool | minmaxonly | ||
| ) |
Load a custom car setup from a given filename.
The setup is validated against the setup given in hdlecar.
| [in] | hdlecar | Handle to "master setup" (parameter set) to validate against (min/max and other checks) |
| [in] | filepath | Full path to setup file |
| [in,out] | s | Pointer to tCarPitSetup struct to fill/initialize |
| [in] | minmaxonly | If true, just the min/max values of s are modified |
Definition at line 1022 of file rttrack.cpp.

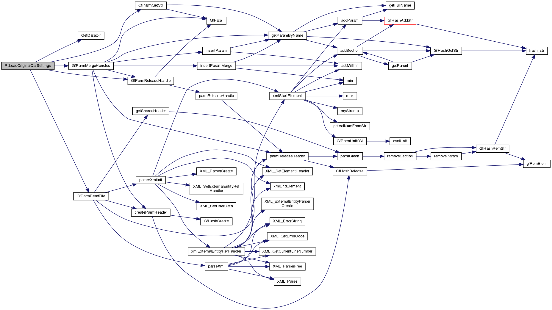
| void* RtLoadOriginalCarSettings | ( | const char * | carname | ) |
Gets a handle to a parameter file containing the original TORCS car setup, that means the car setup merged with the cars category setup.
| [in] | carname | TORCS internal name of the car (directory/filename) |
Definition at line 1080 of file rttrack.cpp.

| void* RtParmReadSetup | ( | rtCarPitSetupType | type, |
| const char * | modulename, | ||
| int | robidx, | ||
| const char * | trackname, | ||
| const char * | carname | ||
| ) |
Load a custom car setup file for a given robot, car, track and session (race, practice, qualifying, ...) type.
| [in] | type | Setup type |
| [in] | modulename | Name of robot module without extension |
| [in] | robidx | Index of robot |
| [in] | trackname | TORCS internal name name of track |
| [in] | carname | TORCS internal name car name |
Definition at line 1149 of file rttrack.cpp.

|
static |
Robottool internal: Set parameter if min != max, save as well min and max values
| [in,out] | hdlesetup | Handle to parameter set to write into |
| [in] | path | path of parameter |
| [in] | key | key name |
| [in] | unit | unit to convert the result to (NULL if SI wanted) |
| [in] | v | tCarPitSetupValue to set |
Definition at line 834 of file rttrack.cpp.

| void RtSaveCarPitSetup | ( | void * | hdlecar, |
| tCarPitSetup * | s, | ||
| rtCarPitSetupType | type, | ||
| const char * | modulename, | ||
| int | robidx, | ||
| const char * | trackname, | ||
| const char * | carname | ||
| ) |
Save a custom car setup for a given robot, car, track and session (race, practice, qualifying, ...) type.
The setup is validated against the setup given in hdlecar.
| [in] | hdlecar | Handle to "master setup" (parameter set) to validate against (min/max and other checks) |
| [in] | s | Pointer to tCarPitSetup struct to save |
| [in] | type | Setup type |
| [in] | modulename | Name of robot module without extension |
| [in] | robidx | Index of robot |
| [in] | trackname | TORCS internal name name of track |
| [in] | carname | TORCS internal name car name |
Definition at line 952 of file rttrack.cpp.

| void RtSaveCarPitSetupFile | ( | void * | hdlecar, |
| tCarPitSetup * | s, | ||
| const char * | filepath, | ||
| const char * | carname | ||
| ) |
Save a custom car setup to a given filename.
The setup is validated against the setup given in hdlecar.
| [in] | hdlecar | Handle to "master setup" (parameter set) to validate against (min/max and other checks) |
| [in] | s | Pointer to tCarPitSetup struct to save |
| [in] | filepath | Full path to setup file |
| [in] | carname | TORCS internal name car name |
Definition at line 850 of file rttrack.cpp.
