#include <stdio.h>#include <tgfclient.h>#include <singleplayer.h>#include <driverconfig.h>#include "mainmenu.h"#include "exitmenu.h"#include "optionmenu.h"
Go to the source code of this file.
Functions | |
| static void | TorcsMainMenuActivate (void *) |
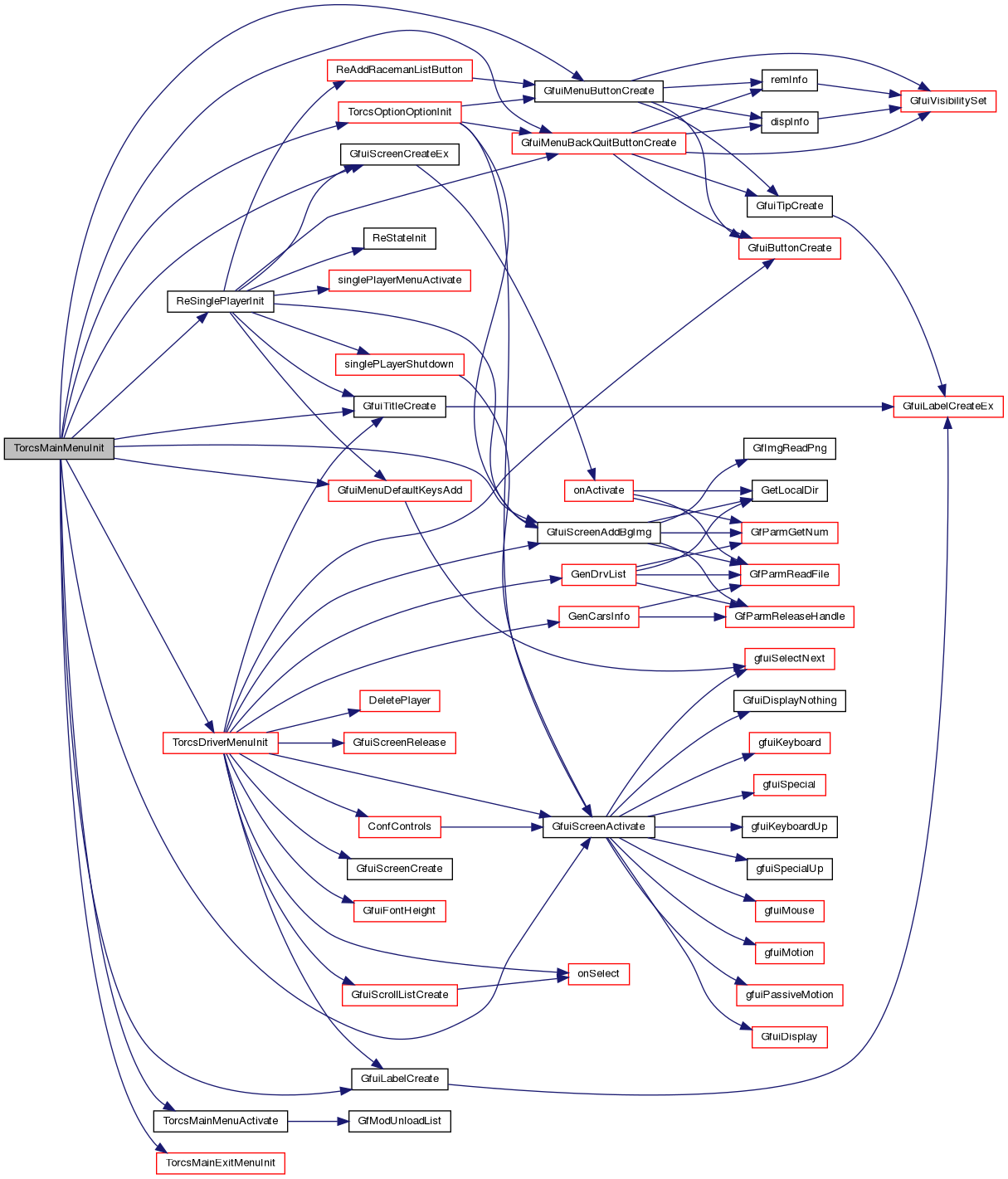
| int | TorcsMainMenuInit (void) |
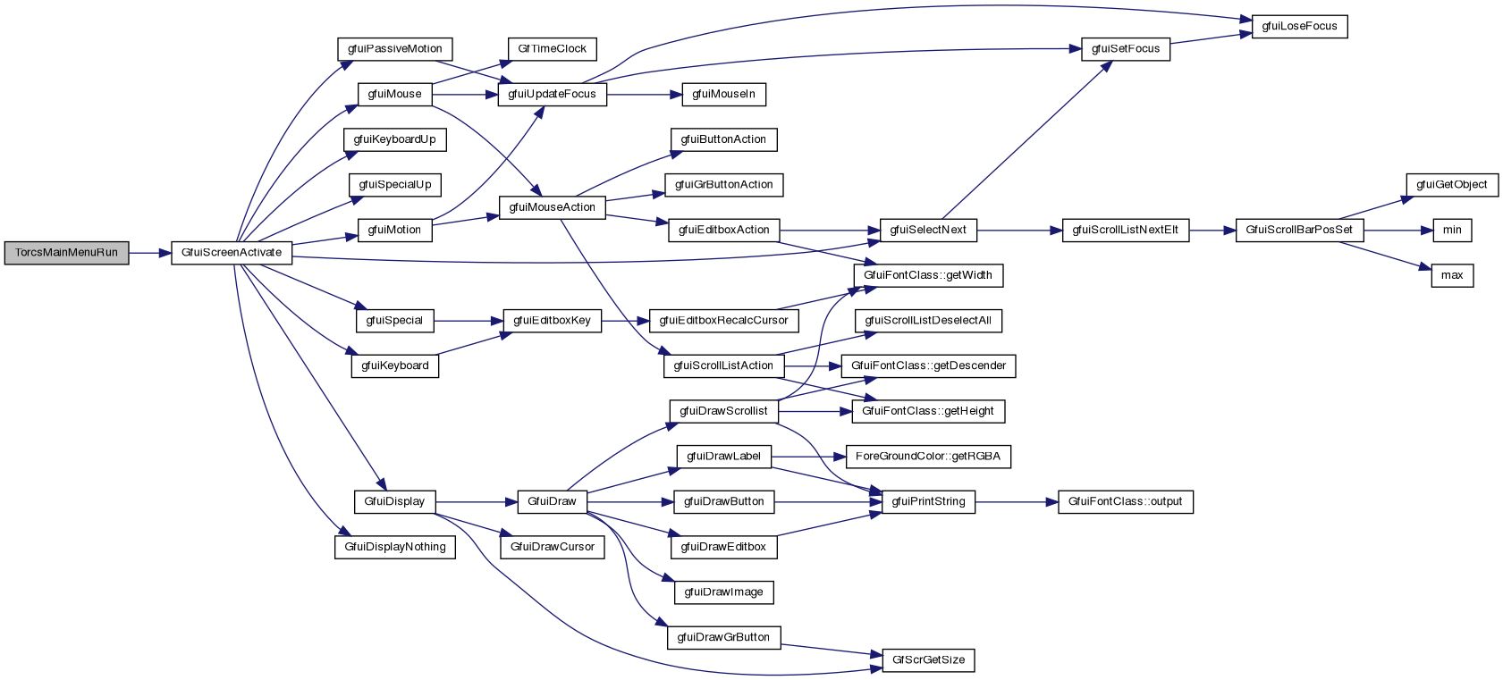
| int | TorcsMainMenuRun (void) |
Variables | |
| void * | menuHandle = NULL |
| tModList * | RacemanModLoaded = (tModList*)NULL |
|
static |
| int TorcsMainMenuInit | ( | void | ) |
| int TorcsMainMenuRun | ( | void | ) |
| void* menuHandle = NULL |
Definition at line 31 of file mainmenu.cpp.
Definition at line 32 of file mainmenu.cpp.