TORCS  1.3.9
The Open Racing Car Simulator
raceinit.h File Reference


More...

This graph shows which files directly or indirectly include this file:

Go to the source code of this file.

Macros

#define RACE_ENG_CFG   "config/raceengine.xml"
 

Functions

void ReInit (void)
 
void ReShutdown (void)
 
void ReStartNewRace (void *)
 
void ReAddRacemanListButton (void *menuHandle)
 
int ReInitCars (void)
 Initialize the cars for a race. More...
 
int ReInitTrack (void)
 Initialize the track for a race manager. More...
 
void ReRaceCleanup (void)
 
void ReRaceCleanDrivers (void)
 
const char * ReGetCurrentRaceName (void)
 
const char * ReGetPrevRaceName (void)
 
void ReRunRaceOnConsole (const char *raceconfig)
 

Variables

tModListReRaceModList
 

Detailed Description


Author
Eric Espie
Version
$Id$

Definition in file raceinit.h.

Macro Definition Documentation

◆ RACE_ENG_CFG

#define RACE_ENG_CFG   "config/raceengine.xml"

Definition at line 29 of file raceinit.h.

Function Documentation

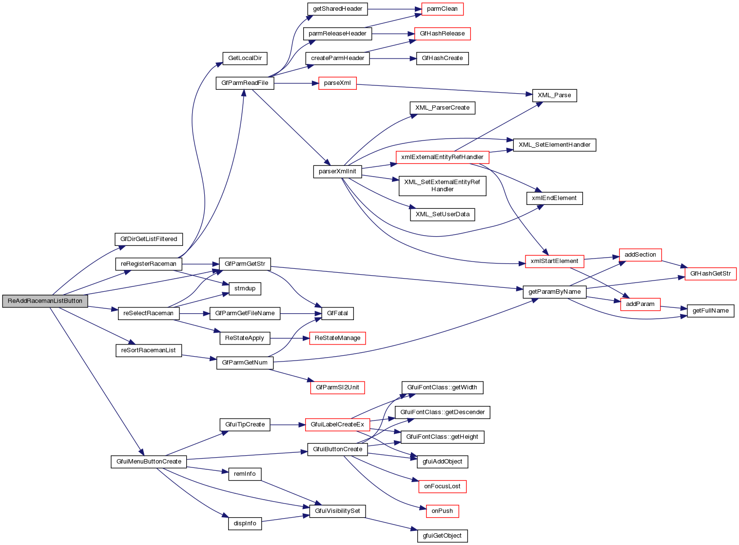
◆ ReAddRacemanListButton()

void ReAddRacemanListButton ( void *  menuHandle)

Definition at line 255 of file raceinit.cpp.

Here is the call graph for this function:

◆ ReGetCurrentRaceName()

const char* ReGetCurrentRaceName ( void  )

Definition at line 906 of file raceinit.cpp.

Here is the call graph for this function:

◆ ReGetPrevRaceName()

const char* ReGetPrevRaceName ( void  )

Definition at line 920 of file raceinit.cpp.

Here is the call graph for this function:

◆ ReInit()

void ReInit ( void  )

Definition at line 63 of file raceinit.cpp.

Here is the call graph for this function:

◆ ReInitCars()

int ReInitCars ( void  )

Initialize the cars for a race.

The car are positionned on the starting grid.

Returns
0 Ok -1 Error

Definition at line 556 of file raceinit.cpp.

Here is the call graph for this function:

◆ ReInitTrack()

int ReInitTrack ( void  )

Initialize the track for a race manager.

Returns
0 ... Ok
-1 .. Error

Definition at line 832 of file raceinit.cpp.

Here is the call graph for this function:

◆ ReRaceCleanDrivers()

void ReRaceCleanDrivers ( void  )

Definition at line 873 of file raceinit.cpp.

Here is the call graph for this function:

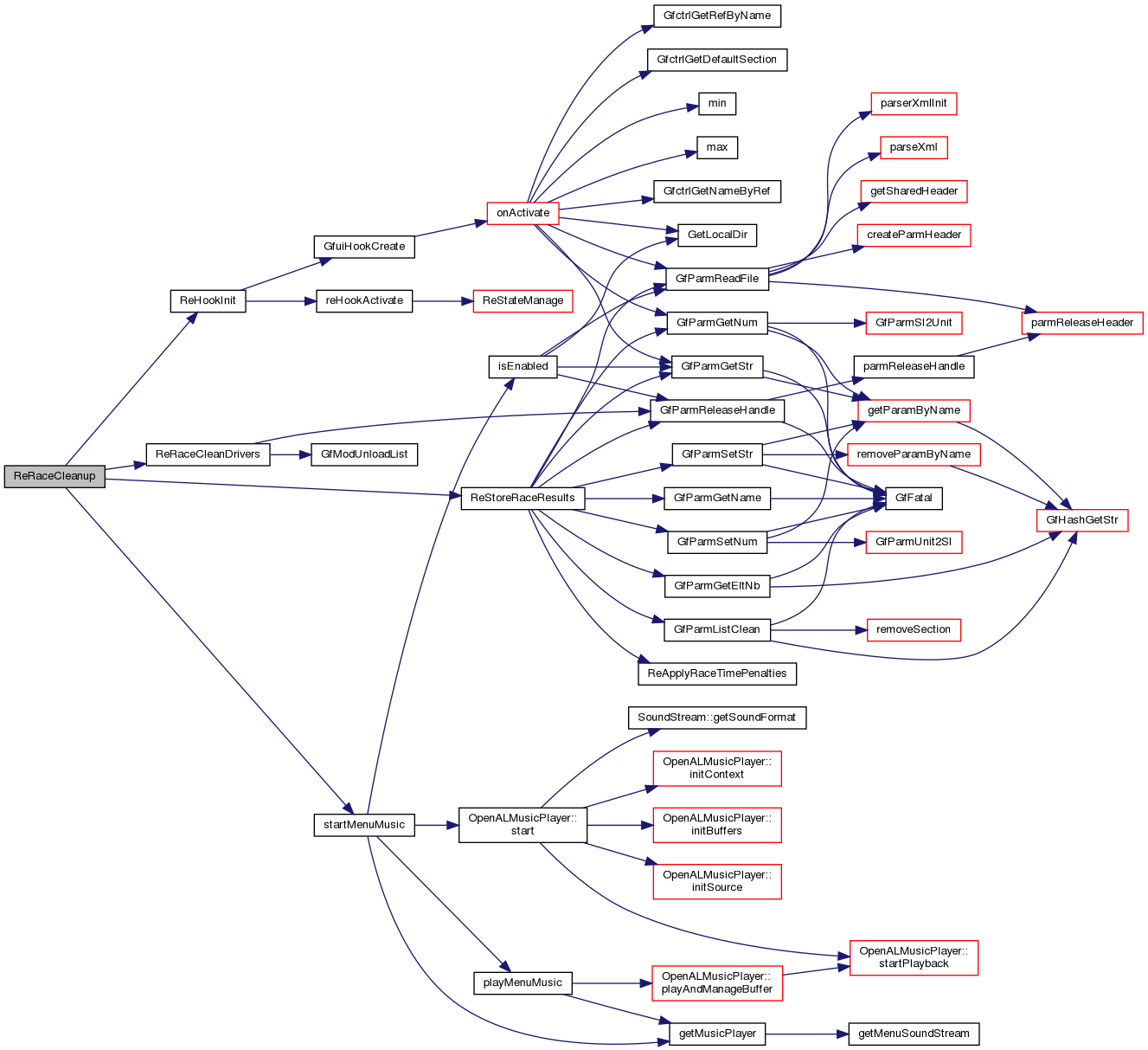
◆ ReRaceCleanup()

void ReRaceCleanup ( void  )

Definition at line 859 of file raceinit.cpp.

Here is the call graph for this function:

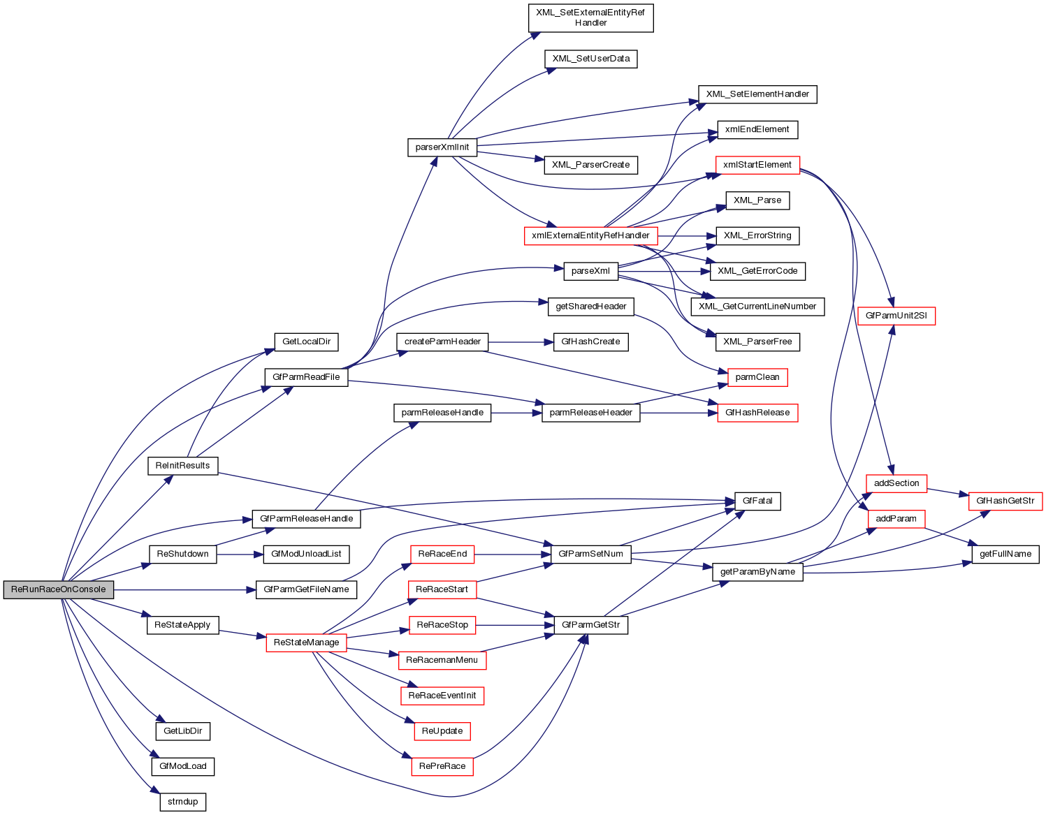
◆ ReRunRaceOnConsole()

void ReRunRaceOnConsole ( const char *  raceconfig)

Definition at line 159 of file raceinit.cpp.

Here is the call graph for this function:

◆ ReShutdown()

void ReShutdown ( void  )

Definition at line 107 of file raceinit.cpp.

Here is the call graph for this function:

◆ ReStartNewRace()

void ReStartNewRace ( void *  )

Definition at line 131 of file raceinit.cpp.

Here is the call graph for this function:

Variable Documentation

◆ ReRaceModList

tModList* ReRaceModList

Definition at line 53 of file raceinit.cpp.