TORCS  1.3.9
The Open Racing Car Simulator
solid.h File Reference

Go to the source code of this file.

Classes

struct  DtCollData
 

Typedefs

typedef double DtScalar
 
typedef DtScalar DtVector[3]
 
typedef unsigned int DtIndex
 
typedef unsigned int DtCount
 
typedef void * DtObjectRef
 
typedef void * DtShapeRef
 
typedef enum DtPolyType DtPolyType
 
typedef enum DtResponseType DtResponseType
 
typedef struct DtCollData DtCollData
 
typedef void(* DtResponse) (void *client_data, DtObjectRef object1, DtObjectRef object2, const DtCollData *coll_data)
 

Enumerations

enum  DtPolyType { DT_SIMPLEX, DT_POLYGON, DT_POLYHEDRON }
 
enum  DtResponseType { DT_NO_RESPONSE, DT_SIMPLE_RESPONSE, DT_SMART_RESPONSE, DT_WITNESSED_RESPONSE }
 

Functions

DtShapeRef dtBox (DtScalar x, DtScalar y, DtScalar z)
 
DtShapeRef dtCone (DtScalar radius, DtScalar height)
 
DtShapeRef dtCylinder (DtScalar radius, DtScalar height)
 
DtShapeRef dtSphere (DtScalar radius)
 
DtShapeRef dtNewComplexShape ()
 
void dtEndComplexShape ()
 
void dtBegin (DtPolyType type)
 
void dtEnd ()
 
void dtVertex (DtScalar x, DtScalar y, DtScalar z)
 
void dtVertexBase (const void *base)
 
void dtVertexIndex (DtIndex index)
 
void dtVertexIndices (DtPolyType type, DtCount count, const DtIndex *indices)
 
void dtVertexRange (DtPolyType type, DtIndex first, DtCount count)
 
void dtChangeVertexBase (DtShapeRef shape, const void *base)
 
void dtDeleteShape (DtShapeRef shape)
 
void dtCreateObject (DtObjectRef object, DtShapeRef shape)
 
void dtDeleteObject (DtObjectRef object)
 
void dtSelectObject (DtObjectRef object)
 
void dtLoadIdentity ()
 
void dtLoadMatrixf (const float *m)
 
void dtLoadMatrixd (const double *m)
 
void dtMultMatrixf (const float *m)
 
void dtMultMatrixd (const double *m)
 
void dtTranslate (DtScalar x, DtScalar y, DtScalar z)
 
void dtRotate (DtScalar x, DtScalar y, DtScalar z, DtScalar w)
 
void dtScale (DtScalar x, DtScalar y, DtScalar z)
 
void dtSetDefaultResponse (DtResponse response, DtResponseType type, void *client_data)
 
void dtClearDefaultResponse ()
 
void dtSetObjectResponse (DtObjectRef object, DtResponse response, DtResponseType type, void *client_data)
 
void dtClearObjectResponse (DtObjectRef object)
 
void dtResetObjectResponse (DtObjectRef object)
 
void dtSetPairResponse (DtObjectRef object1, DtObjectRef object2, DtResponse response, DtResponseType type, void *client_data)
 
void dtClearPairResponse (DtObjectRef object1, DtObjectRef object2)
 
void dtResetPairResponse (DtObjectRef object1, DtObjectRef object2)
 
DtCount dtTest ()
 
void dtProceed ()
 
void dtEnableCaching ()
 
void dtDisableCaching ()
 
void dtSetTolerance (DtScalar tol)
 

Typedef Documentation

◆ DtCollData

typedef struct DtCollData DtCollData

◆ DtCount

typedef unsigned int DtCount

Definition at line 37 of file solid.h.

◆ DtIndex

typedef unsigned int DtIndex

Definition at line 36 of file solid.h.

◆ DtObjectRef

typedef void* DtObjectRef

Definition at line 39 of file solid.h.

◆ DtPolyType

typedef enum DtPolyType DtPolyType

◆ DtResponse

typedef void(* DtResponse) (void *client_data, DtObjectRef object1, DtObjectRef object2, const DtCollData *coll_data)

Definition at line 61 of file solid.h.

◆ DtResponseType

◆ DtScalar

typedef double DtScalar

Definition at line 34 of file solid.h.

◆ DtShapeRef

typedef void* DtShapeRef

Definition at line 40 of file solid.h.

◆ DtVector

typedef DtScalar DtVector[3]

Definition at line 35 of file solid.h.

Enumeration Type Documentation

◆ DtPolyType

enum DtPolyType
Enumerator
DT_SIMPLEX 
DT_POLYGON 
DT_POLYHEDRON 

Definition at line 42 of file solid.h.

◆ DtResponseType

Enumerator
DT_NO_RESPONSE 
DT_SIMPLE_RESPONSE 
DT_SMART_RESPONSE 
DT_WITNESSED_RESPONSE 

Definition at line 48 of file solid.h.

Function Documentation

◆ dtBegin()

void dtBegin ( DtPolyType  type)

Definition at line 118 of file C-api.cpp.

◆ dtBox()

DtShapeRef dtBox ( DtScalar  x,
DtScalar  y,
DtScalar  z 
)

Definition at line 84 of file C-api.cpp.

◆ dtChangeVertexBase()

void dtChangeVertexBase ( DtShapeRef  shape,
const void *  base 
)

◆ dtClearDefaultResponse()

void dtClearDefaultResponse ( )

Definition at line 255 of file C-api.cpp.

Here is the call graph for this function:

◆ dtClearObjectResponse()

void dtClearObjectResponse ( DtObjectRef  object)

Definition at line 264 of file C-api.cpp.

Here is the call graph for this function:

◆ dtClearPairResponse()

void dtClearPairResponse ( DtObjectRef  object1,
DtObjectRef  object2 
)

Definition at line 278 of file C-api.cpp.

Here is the call graph for this function:

◆ dtCone()

DtShapeRef dtCone ( DtScalar  radius,
DtScalar  height 
)

Definition at line 88 of file C-api.cpp.

◆ dtCreateObject()

void dtCreateObject ( DtObjectRef  object,
DtShapeRef  shape 
)

Definition at line 193 of file C-api.cpp.

Here is the call graph for this function:

◆ dtCylinder()

DtShapeRef dtCylinder ( DtScalar  radius,
DtScalar  height 
)

Definition at line 92 of file C-api.cpp.

◆ dtDeleteObject()

void dtDeleteObject ( DtObjectRef  object)

Definition at line 206 of file C-api.cpp.

Here is the call graph for this function:

◆ dtDeleteShape()

void dtDeleteShape ( DtShapeRef  shape)

Definition at line 170 of file C-api.cpp.

◆ dtDisableCaching()

void dtDisableCaching ( )

Definition at line 304 of file C-api.cpp.

◆ dtEnableCaching()

void dtEnableCaching ( )

Definition at line 297 of file C-api.cpp.

◆ dtEnd()

void dtEnd ( )

Definition at line 119 of file C-api.cpp.

Here is the call graph for this function:

◆ dtEndComplexShape()

void dtEndComplexShape ( )

Definition at line 105 of file C-api.cpp.

Here is the call graph for this function:

◆ dtLoadIdentity()

void dtLoadIdentity ( )

Definition at line 228 of file C-api.cpp.

Here is the call graph for this function:

◆ dtLoadMatrixd()

void dtLoadMatrixd ( const double *  m)

Definition at line 236 of file C-api.cpp.

Here is the call graph for this function:

◆ dtLoadMatrixf()

void dtLoadMatrixf ( const float *  m)

Definition at line 232 of file C-api.cpp.

Here is the call graph for this function:

◆ dtMultMatrixd()

void dtMultMatrixd ( const double *  m)

Definition at line 244 of file C-api.cpp.

Here is the call graph for this function:

◆ dtMultMatrixf()

void dtMultMatrixf ( const float *  m)

Definition at line 240 of file C-api.cpp.

Here is the call graph for this function:

◆ dtNewComplexShape()

DtShapeRef dtNewComplexShape ( )

Definition at line 100 of file C-api.cpp.

◆ dtProceed()

void dtProceed ( )

Definition at line 288 of file C-api.cpp.

◆ dtResetObjectResponse()

void dtResetObjectResponse ( DtObjectRef  object)

Definition at line 268 of file C-api.cpp.

Here is the call graph for this function:

◆ dtResetPairResponse()

void dtResetPairResponse ( DtObjectRef  object1,
DtObjectRef  object2 
)

Definition at line 282 of file C-api.cpp.

Here is the call graph for this function:

◆ dtRotate()

void dtRotate ( DtScalar  x,
DtScalar  y,
DtScalar  z,
DtScalar  w 
)

Definition at line 220 of file C-api.cpp.

Here is the call graph for this function:

◆ dtScale()

void dtScale ( DtScalar  x,
DtScalar  y,
DtScalar  z 
)

Definition at line 224 of file C-api.cpp.

Here is the call graph for this function:

◆ dtSelectObject()

void dtSelectObject ( DtObjectRef  object)

Definition at line 198 of file C-api.cpp.

Here is the call graph for this function:

◆ dtSetDefaultResponse()

void dtSetDefaultResponse ( DtResponse  response,
DtResponseType  type,
void *  client_data 
)

Definition at line 250 of file C-api.cpp.

Here is the call graph for this function:

◆ dtSetObjectResponse()

void dtSetObjectResponse ( DtObjectRef  object,
DtResponse  response,
DtResponseType  type,
void *  client_data 
)

Definition at line 259 of file C-api.cpp.

Here is the call graph for this function:

◆ dtSetPairResponse()

void dtSetPairResponse ( DtObjectRef  object1,
DtObjectRef  object2,
DtResponse  response,
DtResponseType  type,
void *  client_data 
)

Definition at line 272 of file C-api.cpp.

Here is the call graph for this function:

◆ dtSetTolerance()

void dtSetTolerance ( DtScalar  tol)

Definition at line 306 of file C-api.cpp.

◆ dtSphere()

DtShapeRef dtSphere ( DtScalar  radius)

Definition at line 96 of file C-api.cpp.

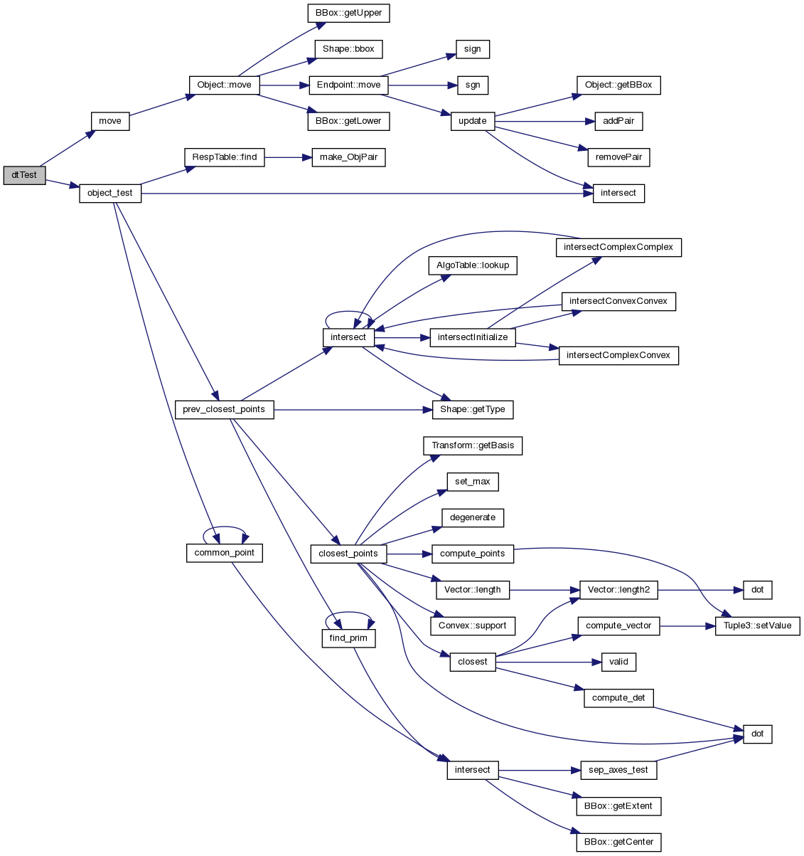
◆ dtTest()

DtCount dtTest ( )

Definition at line 346 of file C-api.cpp.

Here is the call graph for this function:

◆ dtTranslate()

void dtTranslate ( DtScalar  x,
DtScalar  y,
DtScalar  z 
)

Definition at line 216 of file C-api.cpp.

Here is the call graph for this function:

◆ dtVertex()

void dtVertex ( DtScalar  x,
DtScalar  y,
DtScalar  z 
)

Definition at line 124 of file C-api.cpp.

◆ dtVertexBase()

void dtVertexBase ( const void *  base)

◆ dtVertexIndex()

void dtVertexIndex ( DtIndex  index)

Definition at line 137 of file C-api.cpp.

◆ dtVertexIndices()

void dtVertexIndices ( DtPolyType  type,
DtCount  count,
const DtIndex indices 
)

Definition at line 139 of file C-api.cpp.

Here is the call graph for this function:

◆ dtVertexRange()

void dtVertexRange ( DtPolyType  type,
DtIndex  first,
DtCount  count 
)

Definition at line 163 of file C-api.cpp.

Here is the call graph for this function: