TORCS  1.3.9
The Open Racing Car Simulator
ssggraph.cpp File Reference
#include <GL/gl.h>
#include <tgfclient.h>
#include "grmain.h"
Include dependency graph for ssggraph.cpp:

Go to the source code of this file.

Functions

static int graphInit (int, void *pt)
 
int ssggraph (tModInfo *modInfo)
 

Function Documentation

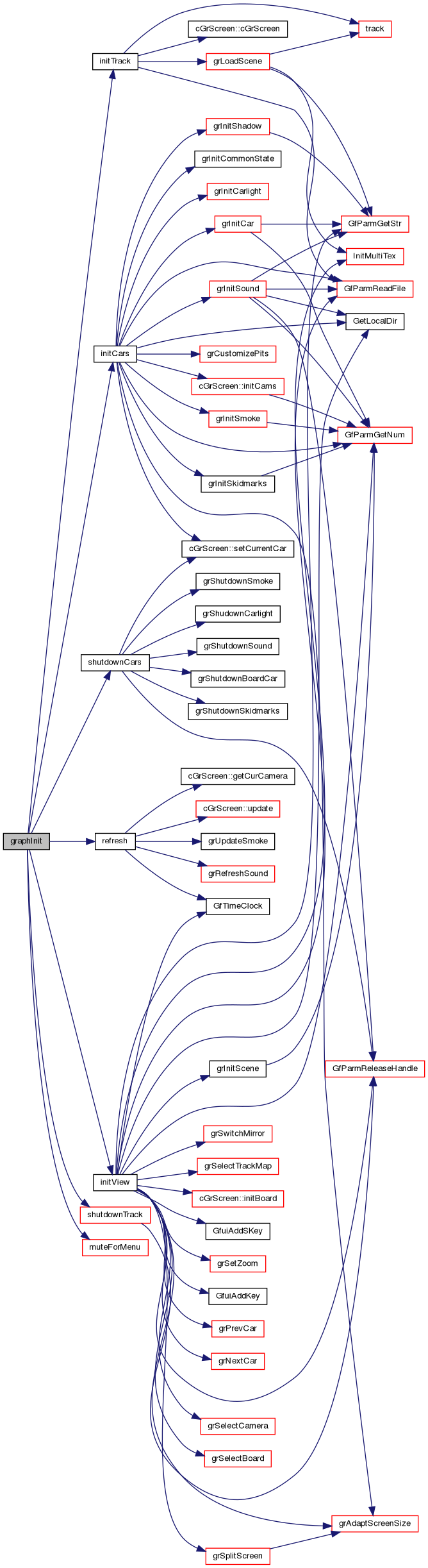
◆ graphInit()

static int graphInit ( int  ,
void *  pt 
)
static

Definition at line 34 of file ssggraph.cpp.

Here is the call graph for this function:

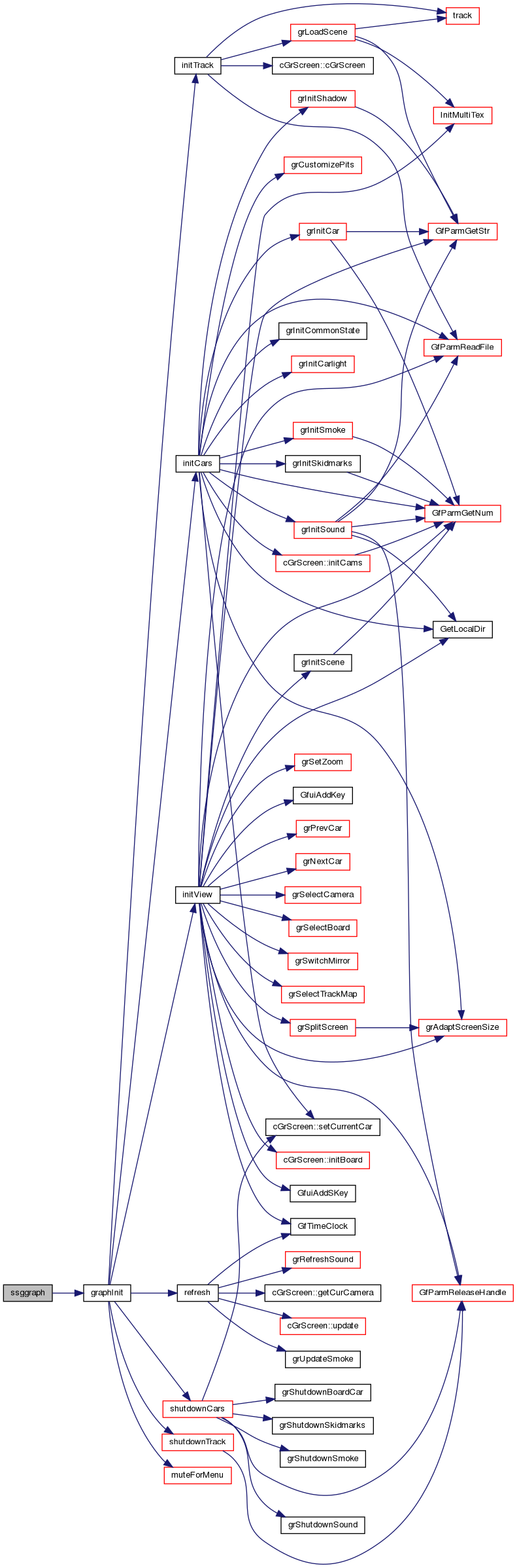
◆ ssggraph()

int ssggraph ( tModInfo modInfo)

Definition at line 63 of file ssggraph.cpp.

Here is the call graph for this function: