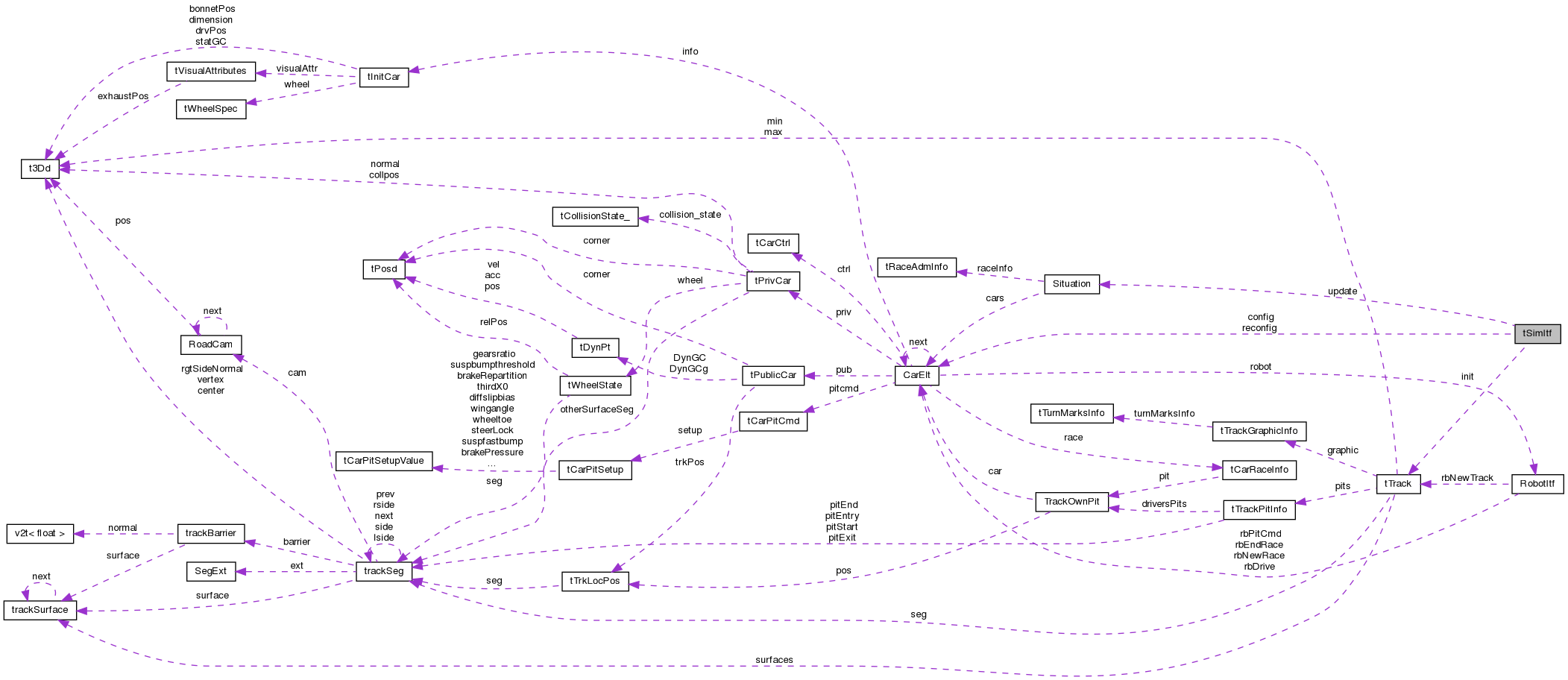
Interface Structure for Simulation. More...
#include <simu.h>

Public Attributes | |
| tfSimInit | init |
| tfSimConfig | config |
| tfSimReConfig | reconfig |
| tfSimUpdate | update |
| tfSimShutdown | shutdown |
| tfSimConfig tSimItf::config |
| tfSimReConfig tSimItf::reconfig |
| tfSimShutdown tSimItf::shutdown |
| tfSimUpdate tSimItf::update |