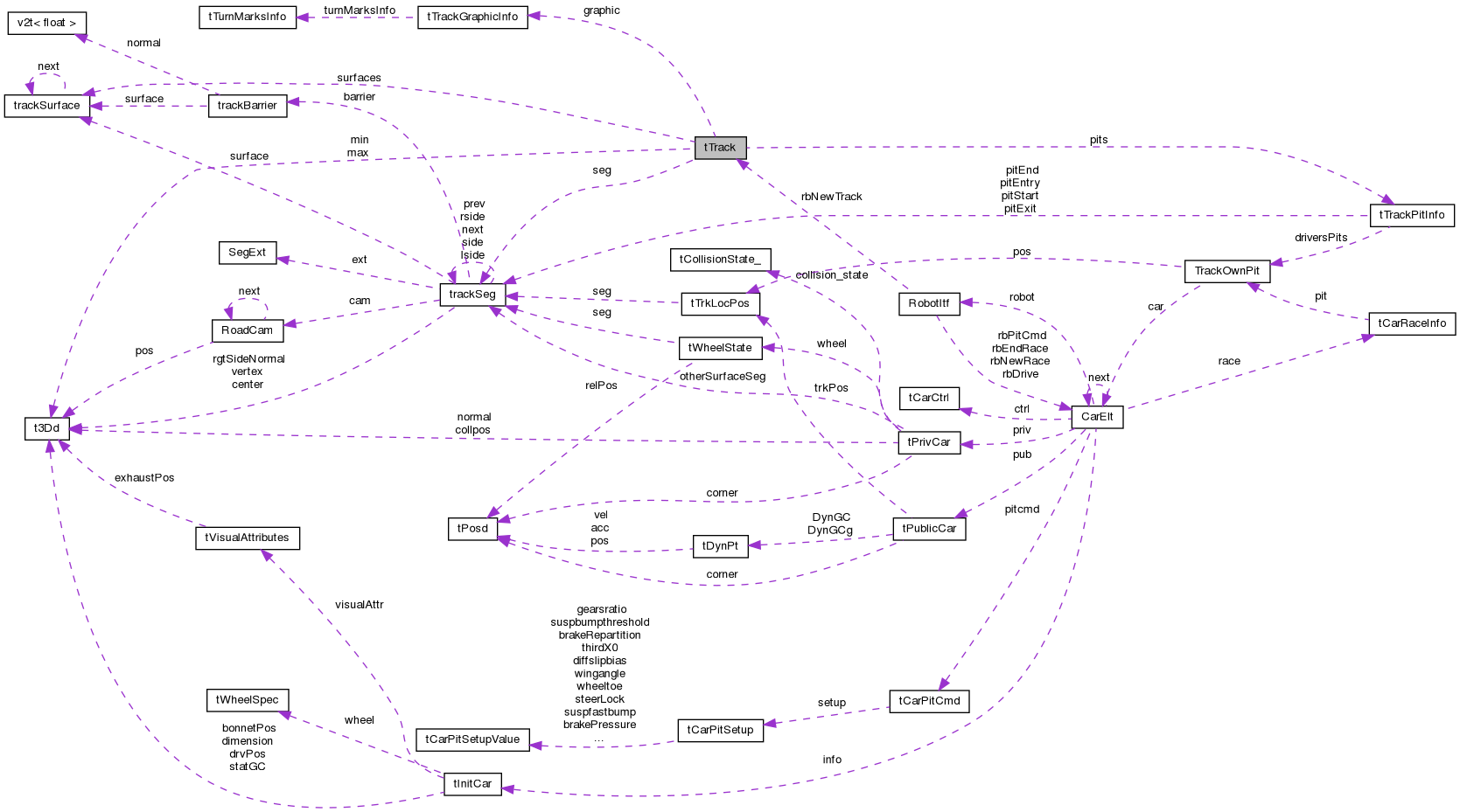
Track structure. More...
#include <track.h>

Public Attributes | |
| const char * | name |
| Name of the track. More... | |
| const char * | author |
| Author's name. More... | |
| char * | filename |
| Filename of the track description. More... | |
| void * | params |
| Parameters handle. More... | |
| char * | internalname |
| Internal name of the track. More... | |
| const char * | category |
| Category of the track. More... | |
| int | nseg |
| Number of segments. More... | |
| int | version |
| Version of the track type. More... | |
| tdble | length |
| main track length More... | |
| tdble | width |
| main track width More... | |
| tTrackPitInfo | pits |
| Pits information. More... | |
| tTrackSeg * | seg |
| Main track. More... | |
| tTrackSurface * | surfaces |
| Segment surface list. More... | |
| t3Dd | min |
| t3Dd | max |
| tTrackGraphicInfo | graphic |
| tTrackGraphicInfo tTrack::graphic |
| tTrackPitInfo tTrack::pits |
| tTrackSurface* tTrack::surfaces |