
Go to the source code of this file.
Classes | |
| struct | tgrCarInstrument |
| struct | tgrCarInfo |
| class | myLoaderOptions |
Functions | |
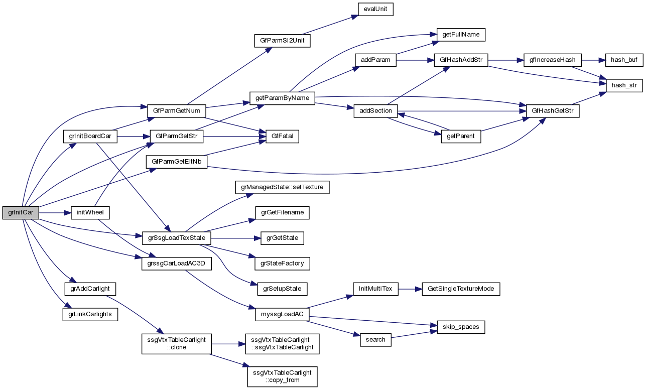
| void | grInitCar (tCarElt *car) |
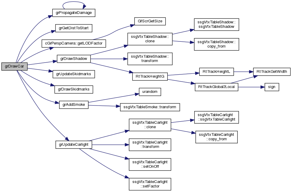
| void | grDrawCar (tCarElt *, tCarElt *, int, int, double curTime, class cGrPerspCamera *curCam) |
| void | grDrawShadow (tCarElt *car) |
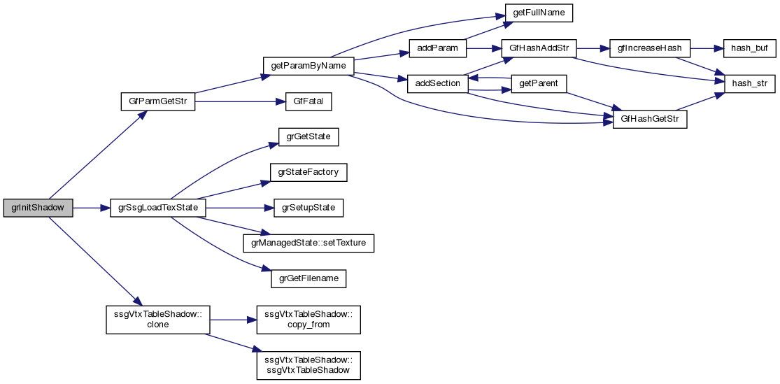
| void | grInitShadow (tCarElt *car) |
| tdble | grGetDistToStart (tCarElt *car) |
| void | grInitCommonState (void) |
| void | grPropagateDamage (ssgEntity *l, sgVec3 poc, sgVec3 force, int cnt) |
Variables | |
| tgrCarInfo * | grCarInfo |
| void grDrawCar | ( | tCarElt * | , |
| tCarElt * | , | ||
| int | , | ||
| int | , | ||
| double | curTime, | ||
| class cGrPerspCamera * | curCam | ||
| ) |
| void grDrawShadow | ( | tCarElt * | car | ) |
| void grInitCar | ( | tCarElt * | car | ) |
| void grInitShadow | ( | tCarElt * | car | ) |
| void grPropagateDamage | ( | ssgEntity * | l, |
| sgVec3 | poc, | ||
| sgVec3 | force, | ||
| int | cnt | ||
| ) |
| tgrCarInfo* grCarInfo |
Definition at line 66 of file grmain.cpp.