TORCS  1.3.9
The Open Racing Car Simulator
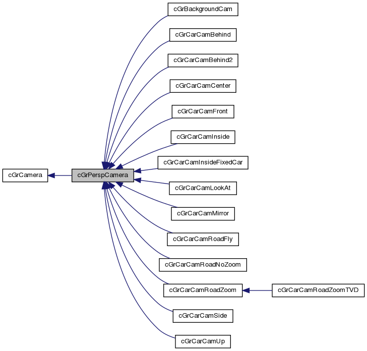
cGrPerspCamera Class Referenceabstract

#include <grcam.h>

Inheritance diagram for cGrPerspCamera:
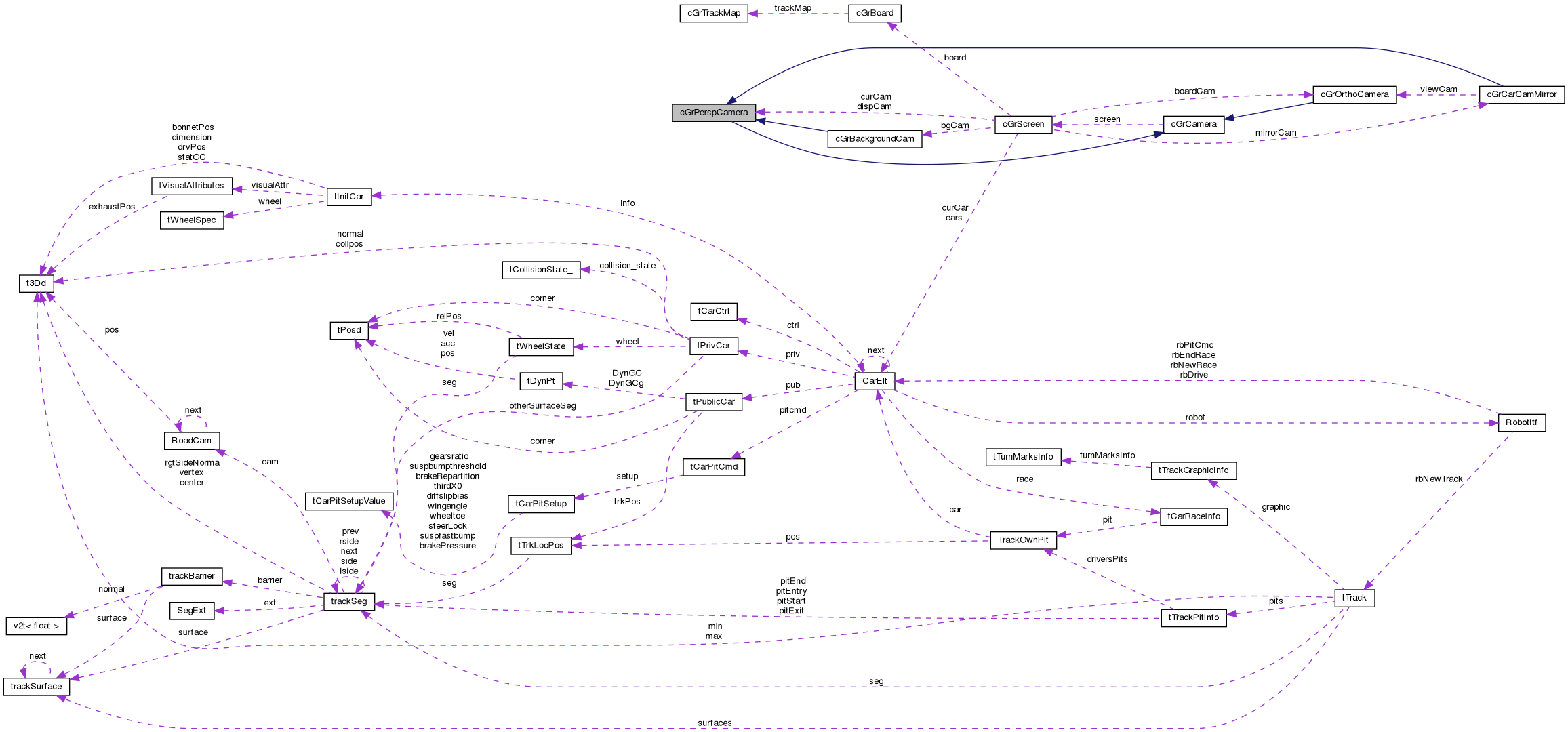
Collaboration diagram for cGrPerspCamera:

Public Member Functions

 cGrPerspCamera (class cGrScreen *myscreen, int id, int drawCurr, int drawDrv, int drawBG, int mirrorAllowed, float myfovy, float myfovymin, float myfovymax, float myfnear, float myffar=1500.0, float myfogstart=1400.0, float myfogend=1500.0)
 
virtual void update (tCarElt *car, tSituation *s)=0
 
void setProjection (void)
 
void setModelView (void)
 
void loadDefaults (char *attr)
 
void setZoom (int cmd)
 
float getLODFactor (float x, float y, float z)
 
float getFogStart (void)
 
float getFogEnd (void)
 
cGrPerspCameranext (void)
 
void limitFov (void)
 
void onSelect (tCarElt *car, tSituation *s)
 
virtual float getFovY (void)
 
- Public Member Functions inherited from cGrCamera
 cGrCamera (class cGrScreen *myscreen, int myid=0, int mydrawCurrent=0, int mydrawdrv=0, int mydrawBackground=0, int mymirrorAllowed=0)
 
virtual ~cGrCamera ()
 
void action (void)
 
int getId (void)
 
int getDrawCurrent (void)
 
int getDrawDriver (void)
 
int getDrawBackground (void)
 
int isMirrorAllowed (void)
 
t3DdgetPos (void)
 
sgVec3 * getPosv (void)
 
sgVec3 * getSpeedv (void)
 
t3DdgetCenter (void)
 
sgVec3 * getCenterv (void)
 
t3DdgetUp (void)
 
sgVec3 * getUpv (void)
 
void add (tGrCamHead *head)
 
void remove (tGrCamHead *head)
 
float getDist2 (tCarElt *car)
 
cGrCameranext (void)
 

Protected Attributes

float fovy
 
float fovymin
 
float fovymax
 
float fovydflt
 
float fnear
 
float ffar
 
float fogstart
 
float fogend
 
- Protected Attributes inherited from cGrCamera
sgVec3 speed
 
sgVec3 eye
 
sgVec3 center
 
sgVec3 up
 
class cGrScreenscreen
 

Detailed Description

Definition at line 149 of file grcam.h.

Constructor & Destructor Documentation

◆ cGrPerspCamera()

cGrPerspCamera::cGrPerspCamera ( class cGrScreen myscreen,
int  id,
int  drawCurr,
int  drawDrv,
int  drawBG,
int  mirrorAllowed,
float  myfovy,
float  myfovymin,
float  myfovymax,
float  myfnear,
float  myffar = 1500.0,
float  myfogstart = 1400.0,
float  myfogend = 1500.0 
)

Definition at line 94 of file grcam.cpp.

Member Function Documentation

◆ getFogEnd()

float cGrPerspCamera::getFogEnd ( void  )
inline

Definition at line 173 of file grcam.h.

◆ getFogStart()

float cGrPerspCamera::getFogStart ( void  )
inline

Definition at line 172 of file grcam.h.

◆ getFovY()

virtual float cGrPerspCamera::getFovY ( void  )
inlinevirtual

Reimplemented from cGrCamera.

Definition at line 182 of file grcam.h.

◆ getLODFactor()

float cGrPerspCamera::getLODFactor ( float  x,
float  y,
float  z 
)
virtual

Implements cGrCamera.

Definition at line 144 of file grcam.cpp.

Here is the call graph for this function:

◆ limitFov()

void cGrPerspCamera::limitFov ( void  )
inline

Definition at line 179 of file grcam.h.

◆ loadDefaults()

void cGrPerspCamera::loadDefaults ( char *  attr)
virtual

Implements cGrCamera.

Definition at line 132 of file grcam.cpp.

Here is the call graph for this function:

◆ next()

cGrPerspCamera* cGrPerspCamera::next ( void  )
inline

Definition at line 175 of file grcam.h.

Here is the call graph for this function:

◆ onSelect()

void cGrPerspCamera::onSelect ( tCarElt car,
tSituation s 
)
inlinevirtual

Implements cGrCamera.

Definition at line 180 of file grcam.h.

◆ setModelView()

void cGrPerspCamera::setModelView ( void  )
virtual

Implements cGrCamera.

Definition at line 124 of file grcam.cpp.

Here is the call graph for this function:

◆ setProjection()

void cGrPerspCamera::setProjection ( void  )
virtual

Implements cGrCamera.

Definition at line 110 of file grcam.cpp.

Here is the call graph for this function:

◆ setZoom()

void cGrPerspCamera::setZoom ( int  cmd)
virtual

Implements cGrCamera.

Definition at line 166 of file grcam.cpp.

Here is the call graph for this function:

◆ update()

Member Data Documentation

◆ ffar

float cGrPerspCamera::ffar
protected

Definition at line 157 of file grcam.h.

◆ fnear

float cGrPerspCamera::fnear
protected

Definition at line 156 of file grcam.h.

◆ fogend

float cGrPerspCamera::fogend
protected

Definition at line 159 of file grcam.h.

◆ fogstart

float cGrPerspCamera::fogstart
protected

Definition at line 158 of file grcam.h.

◆ fovy

float cGrPerspCamera::fovy
protected

Definition at line 152 of file grcam.h.

◆ fovydflt

float cGrPerspCamera::fovydflt
protected

Definition at line 155 of file grcam.h.

◆ fovymax

float cGrPerspCamera::fovymax
protected

Definition at line 154 of file grcam.h.

◆ fovymin

float cGrPerspCamera::fovymin
protected

Definition at line 153 of file grcam.h.


The documentation for this class was generated from the following files: