TORCS  1.3.9
The Open Racing Car Simulator
cGrCarCamCenter Class Reference
Inheritance diagram for cGrCarCamCenter:
Collaboration diagram for cGrCarCamCenter:

Public Member Functions

 cGrCarCamCenter (class cGrScreen *myscreen, int id, int drawCurr, int drawBG, float fovy, float fovymin, float fovymax, float mydistz, float fnear, float ffar=1500.0, float myfogstart=1400.0, float myfogend=1500.0)
 
void loadDefaults (char *attr)
 
void setZoom (int cmd)
 
void update (tCarElt *car, tSituation *s)
 
- Public Member Functions inherited from cGrPerspCamera
 cGrPerspCamera (class cGrScreen *myscreen, int id, int drawCurr, int drawDrv, int drawBG, int mirrorAllowed, float myfovy, float myfovymin, float myfovymax, float myfnear, float myffar=1500.0, float myfogstart=1400.0, float myfogend=1500.0)
 
void setProjection (void)
 
void setModelView (void)
 
void loadDefaults (char *attr)
 
void setZoom (int cmd)
 
float getLODFactor (float x, float y, float z)
 
float getFogStart (void)
 
float getFogEnd (void)
 
cGrPerspCameranext (void)
 
void limitFov (void)
 
void onSelect (tCarElt *car, tSituation *s)
 
virtual float getFovY (void)
 
- Public Member Functions inherited from cGrCamera
 cGrCamera (class cGrScreen *myscreen, int myid=0, int mydrawCurrent=0, int mydrawdrv=0, int mydrawBackground=0, int mymirrorAllowed=0)
 
virtual ~cGrCamera ()
 
void action (void)
 
int getId (void)
 
int getDrawCurrent (void)
 
int getDrawDriver (void)
 
int getDrawBackground (void)
 
int isMirrorAllowed (void)
 
t3DdgetPos (void)
 
sgVec3 * getPosv (void)
 
sgVec3 * getSpeedv (void)
 
t3DdgetCenter (void)
 
sgVec3 * getCenterv (void)
 
t3DdgetUp (void)
 
sgVec3 * getUpv (void)
 
void add (tGrCamHead *head)
 
void remove (tGrCamHead *head)
 
float getDist2 (tCarElt *car)
 
cGrCameranext (void)
 

Protected Attributes

float distz
 
float locfar
 
float locfovy
 
- Protected Attributes inherited from cGrPerspCamera
float fovy
 
float fovymin
 
float fovymax
 
float fovydflt
 
float fnear
 
float ffar
 
float fogstart
 
float fogend
 
- Protected Attributes inherited from cGrCamera
sgVec3 speed
 
sgVec3 eye
 
sgVec3 center
 
sgVec3 up
 
class cGrScreenscreen
 

Detailed Description

Definition at line 721 of file grcam.cpp.

Constructor & Destructor Documentation

◆ cGrCarCamCenter()

cGrCarCamCenter::cGrCarCamCenter ( class cGrScreen myscreen,
int  id,
int  drawCurr,
int  drawBG,
float  fovy,
float  fovymin,
float  fovymax,
float  mydistz,
float  fnear,
float  ffar = 1500.0,
float  myfogstart = 1400.0,
float  myfogend = 1500.0 
)
inline

Definition at line 729 of file grcam.cpp.

Member Function Documentation

◆ loadDefaults()

void cGrCarCamCenter::loadDefaults ( char *  attr)
inlinevirtual

Implements cGrCamera.

Definition at line 749 of file grcam.cpp.

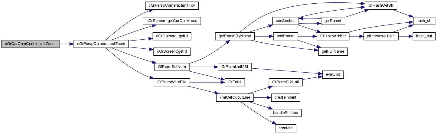
Here is the call graph for this function:

◆ setZoom()

void cGrCarCamCenter::setZoom ( int  cmd)
inlinevirtual

Implements cGrCamera.

Definition at line 757 of file grcam.cpp.

Here is the call graph for this function:

◆ update()

void cGrCarCamCenter::update ( tCarElt car,
tSituation s 
)
inlinevirtual

Implements cGrPerspCamera.

Definition at line 763 of file grcam.cpp.

Member Data Documentation

◆ distz

float cGrCarCamCenter::distz
protected

Definition at line 724 of file grcam.cpp.

◆ locfar

float cGrCarCamCenter::locfar
protected

Definition at line 725 of file grcam.cpp.

◆ locfovy

float cGrCarCamCenter::locfovy
protected

Definition at line 726 of file grcam.cpp.


The documentation for this class was generated from the following file: