TORCS  1.3.9
The Open Racing Car Simulator
cGrCamera Class Referenceabstract

#include <grcam.h>

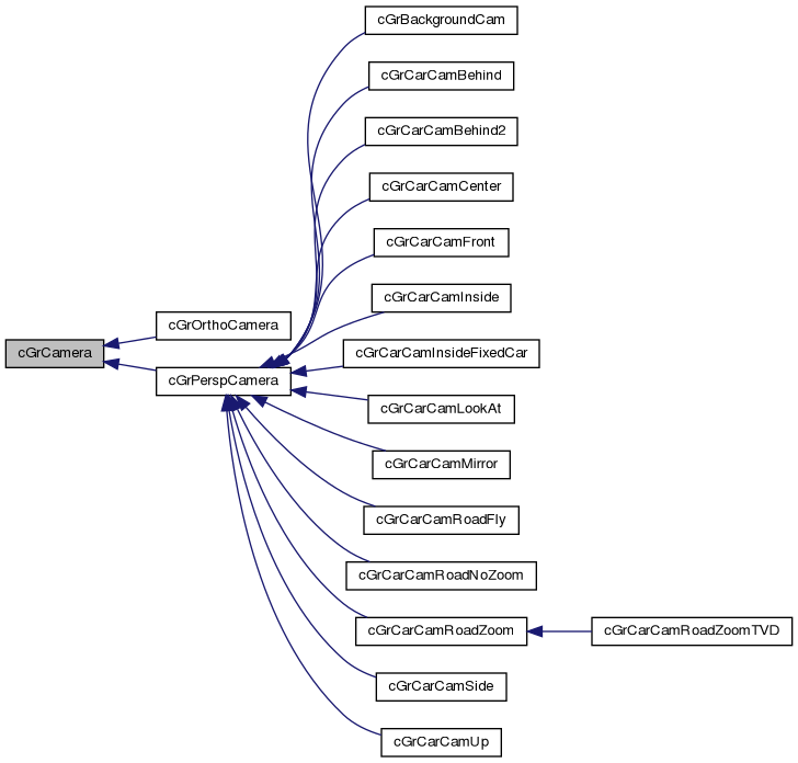
Inheritance diagram for cGrCamera:
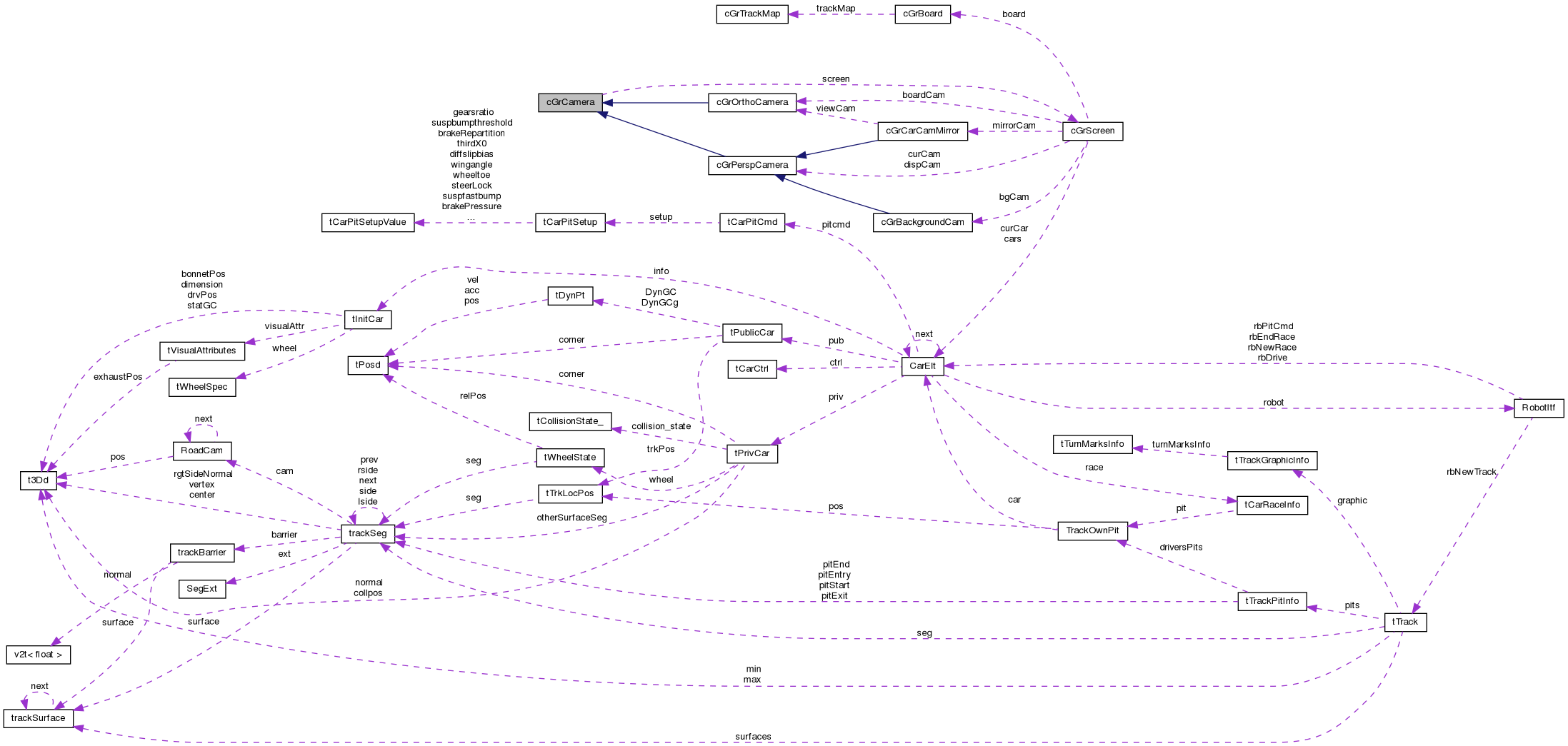
Collaboration diagram for cGrCamera:

Public Member Functions

 cGrCamera (class cGrScreen *myscreen, int myid=0, int mydrawCurrent=0, int mydrawdrv=0, int mydrawBackground=0, int mymirrorAllowed=0)
 
virtual ~cGrCamera ()
 
virtual void update (tCarElt *car, tSituation *s)=0
 
virtual void setProjection (void)=0
 
virtual void setModelView (void)=0
 
virtual void setZoom (int cmd)=0
 
virtual void loadDefaults (char *attr)=0
 
virtual void onSelect (tCarElt *car, tSituation *s)=0
 
virtual float getLODFactor (float x, float y, float z)=0
 
void action (void)
 
int getId (void)
 
int getDrawCurrent (void)
 
int getDrawDriver (void)
 
int getDrawBackground (void)
 
int isMirrorAllowed (void)
 
t3DdgetPos (void)
 
sgVec3 * getPosv (void)
 
sgVec3 * getSpeedv (void)
 
t3DdgetCenter (void)
 
sgVec3 * getCenterv (void)
 
t3DdgetUp (void)
 
sgVec3 * getUpv (void)
 
virtual float getFovY (void)
 
void add (tGrCamHead *head)
 
void remove (tGrCamHead *head)
 
float getDist2 (tCarElt *car)
 
cGrCameranext (void)
 

Protected Attributes

sgVec3 speed
 
sgVec3 eye
 
sgVec3 center
 
sgVec3 up
 
class cGrScreenscreen
 

Private Member Functions

 GF_TAILQ_ENTRY (cGrCamera) link
 

Private Attributes

int id
 
int drawCurrent
 
int drawDriver
 
int drawBackground
 
int mirrorAllowed
 

Detailed Description

Definition at line 36 of file grcam.h.

Constructor & Destructor Documentation

◆ cGrCamera()

cGrCamera::cGrCamera ( class cGrScreen myscreen,
int  myid = 0,
int  mydrawCurrent = 0,
int  mydrawdrv = 0,
int  mydrawBackground = 0,
int  mymirrorAllowed = 0 
)
inline

Definition at line 54 of file grcam.h.

◆ ~cGrCamera()

virtual cGrCamera::~cGrCamera ( )
inlinevirtual

Definition at line 67 of file grcam.h.

Member Function Documentation

◆ action()

void cGrCamera::action ( void  )
inline

Definition at line 79 of file grcam.h.

Here is the call graph for this function:

◆ add()

void cGrCamera::add ( tGrCamHead *  head)
inline

Definition at line 131 of file grcam.h.

◆ getCenter()

t3Dd* cGrCamera::getCenter ( void  )
inline

Definition at line 104 of file grcam.h.

◆ getCenterv()

sgVec3* cGrCamera::getCenterv ( void  )
inline

Definition at line 111 of file grcam.h.

◆ getDist2()

float cGrCamera::getDist2 ( tCarElt car)

Definition at line 46 of file grcam.cpp.

◆ getDrawBackground()

int cGrCamera::getDrawBackground ( void  )
inline

Definition at line 88 of file grcam.h.

◆ getDrawCurrent()

int cGrCamera::getDrawCurrent ( void  )
inline

Definition at line 86 of file grcam.h.

◆ getDrawDriver()

int cGrCamera::getDrawDriver ( void  )
inline

Definition at line 87 of file grcam.h.

◆ getFovY()

virtual float cGrCamera::getFovY ( void  )
inlinevirtual

Reimplemented in cGrPerspCamera.

Definition at line 126 of file grcam.h.

◆ getId()

int cGrCamera::getId ( void  )
inline

Definition at line 85 of file grcam.h.

◆ getLODFactor()

virtual float cGrCamera::getLODFactor ( float  x,
float  y,
float  z 
)
pure virtual

Implemented in cGrOrthoCamera, and cGrPerspCamera.

◆ getPos()

t3Dd* cGrCamera::getPos ( void  )
inline

Definition at line 91 of file grcam.h.

◆ getPosv()

sgVec3* cGrCamera::getPosv ( void  )
inline

Definition at line 98 of file grcam.h.

◆ getSpeedv()

sgVec3* cGrCamera::getSpeedv ( void  )
inline

Definition at line 101 of file grcam.h.

◆ getUp()

t3Dd* cGrCamera::getUp ( void  )
inline

Definition at line 114 of file grcam.h.

◆ getUpv()

sgVec3* cGrCamera::getUpv ( void  )
inline

Definition at line 122 of file grcam.h.

◆ GF_TAILQ_ENTRY()

cGrCamera::GF_TAILQ_ENTRY ( cGrCamera  )
private

◆ isMirrorAllowed()

int cGrCamera::isMirrorAllowed ( void  )
inline

Definition at line 89 of file grcam.h.

◆ loadDefaults()

virtual void cGrCamera::loadDefaults ( char *  attr)
pure virtual

◆ next()

cGrCamera* cGrCamera::next ( void  )
inline

Definition at line 143 of file grcam.h.

◆ onSelect()

virtual void cGrCamera::onSelect ( tCarElt car,
tSituation s 
)
pure virtual

◆ remove()

void cGrCamera::remove ( tGrCamHead *  head)
inline

Definition at line 136 of file grcam.h.

◆ setModelView()

virtual void cGrCamera::setModelView ( void  )
pure virtual

Implemented in cGrOrthoCamera, and cGrPerspCamera.

◆ setProjection()

virtual void cGrCamera::setProjection ( void  )
pure virtual

Implemented in cGrOrthoCamera, and cGrPerspCamera.

◆ setZoom()

virtual void cGrCamera::setZoom ( int  cmd)
pure virtual

◆ update()

Member Data Documentation

◆ center

sgVec3 cGrCamera::center
protected

Definition at line 49 of file grcam.h.

◆ drawBackground

int cGrCamera::drawBackground
private

Definition at line 43 of file grcam.h.

◆ drawCurrent

int cGrCamera::drawCurrent
private

Definition at line 41 of file grcam.h.

◆ drawDriver

int cGrCamera::drawDriver
private

Definition at line 42 of file grcam.h.

◆ eye

sgVec3 cGrCamera::eye
protected

Definition at line 48 of file grcam.h.

◆ id

int cGrCamera::id
private

Definition at line 40 of file grcam.h.

◆ mirrorAllowed

int cGrCamera::mirrorAllowed
private

Definition at line 44 of file grcam.h.

◆ screen

class cGrScreen* cGrCamera::screen
protected

Definition at line 51 of file grcam.h.

◆ speed

sgVec3 cGrCamera::speed
protected

Definition at line 47 of file grcam.h.

◆ up

sgVec3 cGrCamera::up
protected

Definition at line 50 of file grcam.h.


The documentation for this class was generated from the following files: