

Public Member Functions | |
| cGrCarCamRoadZoomTVD (class cGrScreen *myscreen, int id, int drawCurr, int drawBG, float fovy, float fovymin, float fovymax, float fnear, float ffar=1500.0, float myfogstart=1400.0, float myfogend=1500.0) | |
| ~cGrCarCamRoadZoomTVD () | |
| void | update (tCarElt *car, tSituation *s) |
Public Member Functions inherited from cGrCarCamRoadZoom | |
| cGrCarCamRoadZoom (class cGrScreen *myscreen, int id, int drawCurr, int drawBG, float fovy, float fovymin, float fovymax, float fnear, float ffar=1500.0, float myfogstart=1400.0, float myfogend=1500.0) | |
| void | loadDefaults (char *attr) |
| void | setZoom (int cmd) |
Public Member Functions inherited from cGrPerspCamera | |
| cGrPerspCamera (class cGrScreen *myscreen, int id, int drawCurr, int drawDrv, int drawBG, int mirrorAllowed, float myfovy, float myfovymin, float myfovymax, float myfnear, float myffar=1500.0, float myfogstart=1400.0, float myfogend=1500.0) | |
| void | setProjection (void) |
| void | setModelView (void) |
| void | loadDefaults (char *attr) |
| void | setZoom (int cmd) |
| float | getLODFactor (float x, float y, float z) |
| float | getFogStart (void) |
| float | getFogEnd (void) |
| cGrPerspCamera * | next (void) |
| void | limitFov (void) |
| void | onSelect (tCarElt *car, tSituation *s) |
| virtual float | getFovY (void) |
Public Member Functions inherited from cGrCamera | |
| cGrCamera (class cGrScreen *myscreen, int myid=0, int mydrawCurrent=0, int mydrawdrv=0, int mydrawBackground=0, int mymirrorAllowed=0) | |
| virtual | ~cGrCamera () |
| void | action (void) |
| int | getId (void) |
| int | getDrawCurrent (void) |
| int | getDrawDriver (void) |
| int | getDrawBackground (void) |
| int | isMirrorAllowed (void) |
| t3Dd * | getPos (void) |
| sgVec3 * | getPosv (void) |
| sgVec3 * | getSpeedv (void) |
| t3Dd * | getCenter (void) |
| sgVec3 * | getCenterv (void) |
| t3Dd * | getUp (void) |
| sgVec3 * | getUpv (void) |
| void | add (tGrCamHead *head) |
| void | remove (tGrCamHead *head) |
| float | getDist2 (tCarElt *car) |
| cGrCamera * | next (void) |
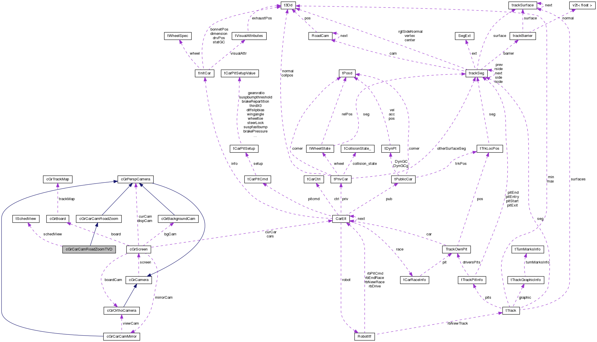
Private Attributes | |
| tSchedView * | schedView |
| double | camChangeInterval |
| double | camEventInterval |
| double | lastEventTime |
| double | lastViewTime |
| tdble | proximityThld |
| int | current |
Additional Inherited Members | |
Protected Attributes inherited from cGrCarCamRoadZoom | |
| float | locfar |
| float | locfovy |
Protected Attributes inherited from cGrPerspCamera | |
| float | fovy |
| float | fovymin |
| float | fovymax |
| float | fovydflt |
| float | fnear |
| float | ffar |
| float | fogstart |
| float | fogend |
Protected Attributes inherited from cGrCamera | |
| sgVec3 | speed |
| sgVec3 | eye |
| sgVec3 | center |
| sgVec3 | up |
| class cGrScreen * | screen |
|
inline |
|
inlinevirtual |
Reimplemented from cGrCarCamRoadZoom.
Definition at line 1164 of file grcam.cpp.

|
private |