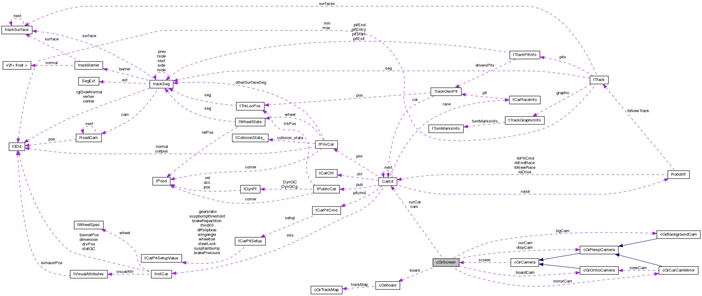
#include <grscreen.h>

Public Member Functions | |
| cGrScreen (int id) | |
| ~cGrScreen () | |
| void | activate (int x, int y, int w, int h) |
| void | desactivate (void) |
| void | setZoom (long zoom) |
| int | isInScreen (int x, int y) |
| void | update (tSituation *s, float Fps) |
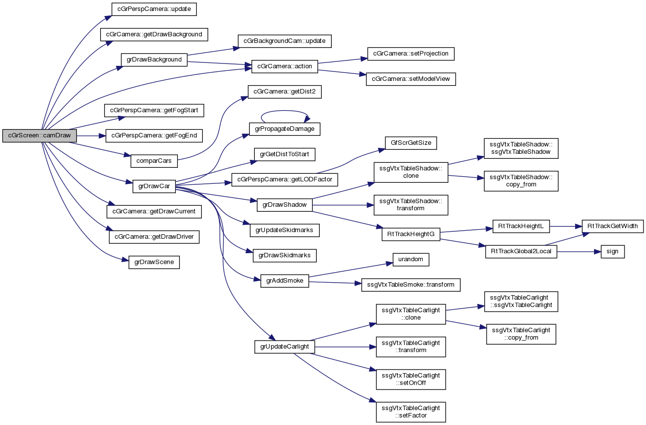
| void | camDraw (tSituation *s) |
| void | updateCurrent (tSituation *s) |
| void | selectCamera (long cam) |
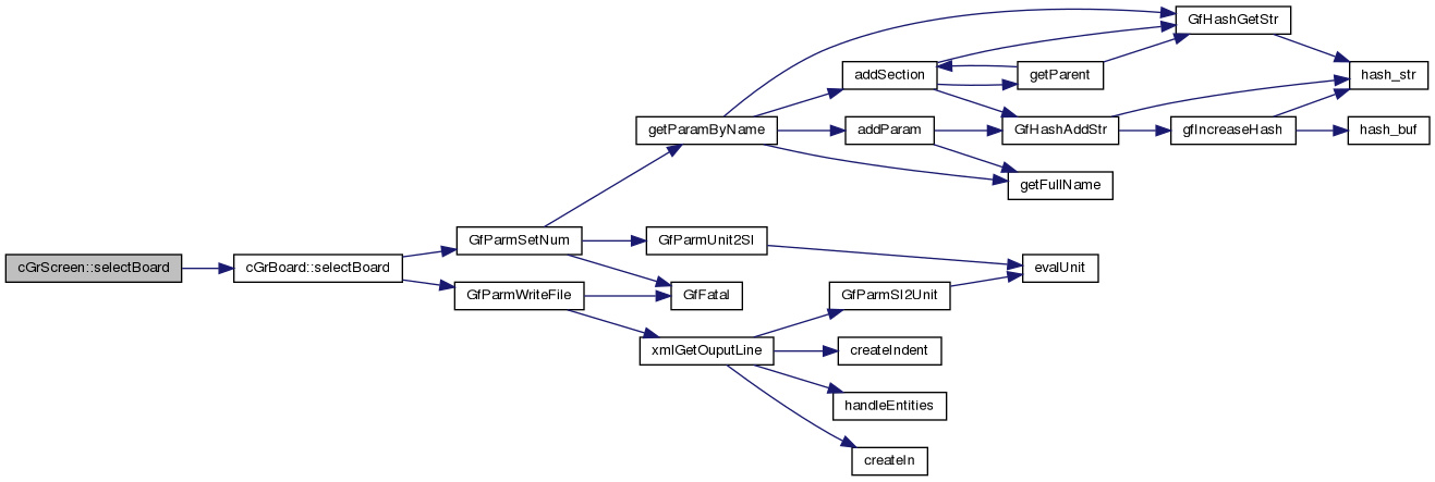
| void | selectBoard (long brd) |
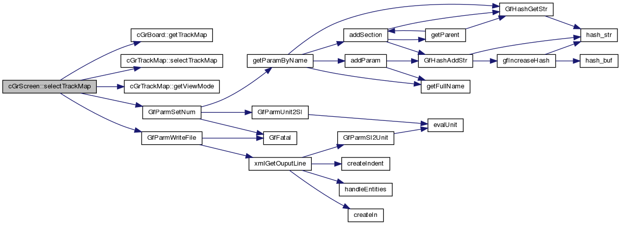
| void | selectTrackMap () |
| void | setCurrentCar (tCarElt *newCurCar) |
| void | initCams (tSituation *s) |
| void | initBoard (void) |
| void | selectNextCar (void) |
| void | selectPrevCar (void) |
| void | switchMirror (void) |
| tCarElt * | getCurrentCar (void) |
| cGrCamera * | getCurCamera (void) |
| float | getViewRatio (void) |
| int | getCurCamHead (void) |
| int | isActive (void) |
| int | getId (void) |
| int | getScrX (void) |
| int | getScrY (void) |
| int | getScrW (void) |
| int | getScrH (void) |
Protected Member Functions | |
| void | loadParams (tSituation *s) |
Protected Attributes | |
| int | id |
| tCarElt * | curCar |
| tCarElt ** | cars |
| int | curCamHead |
| tGrCamHead | cams [10] |
| class cGrPerspCamera * | curCam |
| class cGrCarCamMirror * | mirrorCam |
| class cGrPerspCamera * | dispCam |
| class cGrOrthoCamera * | boardCam |
| class cGrBackgroundCam * | bgCam |
| class cGrBoard * | board |
| int | drawCurrent |
| int | scrx |
| int | scry |
| int | scrw |
| int | scrh |
| float | viewRatio |
| int | active |
| int | selectNextFlag |
| int | selectPrevFlag |
| int | mirrorFlag |
Definition at line 27 of file grscreen.h.
| cGrScreen::cGrScreen | ( | int | id | ) |
Definition at line 41 of file grscreen.cpp.
| cGrScreen::~cGrScreen | ( | ) |
| void cGrScreen::activate | ( | int | x, |
| int | y, | ||
| int | w, | ||
| int | h | ||
| ) |
| void cGrScreen::camDraw | ( | tSituation * | s | ) |
| void cGrScreen::desactivate | ( | void | ) |
Definition at line 133 of file grscreen.cpp.
|
inline |
Definition at line 83 of file grscreen.h.
|
inline |
Definition at line 85 of file grscreen.h.
|
inline |
Definition at line 82 of file grscreen.h.
|
inline |
Definition at line 87 of file grscreen.h.
|
inline |
Definition at line 91 of file grscreen.h.
|
inline |
Definition at line 90 of file grscreen.h.
|
inline |
Definition at line 88 of file grscreen.h.
|
inline |
Definition at line 89 of file grscreen.h.
|
inline |
Definition at line 84 of file grscreen.h.
| void cGrScreen::initBoard | ( | void | ) |
| void cGrScreen::initCams | ( | tSituation * | s | ) |
|
inline |
Definition at line 86 of file grscreen.h.
| int cGrScreen::isInScreen | ( | int | x, |
| int | y | ||
| ) |
Definition at line 90 of file grscreen.cpp.
|
protected |
| void cGrScreen::selectBoard | ( | long | brd | ) |
| void cGrScreen::selectCamera | ( | long | cam | ) |
| void cGrScreen::selectNextCar | ( | void | ) |
Definition at line 144 of file grscreen.cpp.
| void cGrScreen::selectPrevCar | ( | void | ) |
Definition at line 149 of file grscreen.cpp.
| void cGrScreen::selectTrackMap | ( | ) |
| void cGrScreen::setCurrentCar | ( | tCarElt * | newCurCar | ) |
Definition at line 107 of file grscreen.cpp.
| void cGrScreen::setZoom | ( | long | zoom | ) |
| void cGrScreen::switchMirror | ( | void | ) |
| void cGrScreen::update | ( | tSituation * | s, |
| float | Fps | ||
| ) |
| void cGrScreen::updateCurrent | ( | tSituation * | s | ) |
|
protected |
Definition at line 50 of file grscreen.h.
|
protected |
Definition at line 41 of file grscreen.h.
|
protected |
Definition at line 43 of file grscreen.h.
|
protected |
Definition at line 40 of file grscreen.h.
|
protected |
Definition at line 35 of file grscreen.h.
|
protected |
Definition at line 32 of file grscreen.h.
|
protected |
Definition at line 37 of file grscreen.h.
|
protected |
Definition at line 34 of file grscreen.h.
|
protected |
Definition at line 31 of file grscreen.h.
|
protected |
Definition at line 39 of file grscreen.h.
|
protected |
Definition at line 45 of file grscreen.h.
|
protected |
Definition at line 29 of file grscreen.h.
|
protected |
Definition at line 38 of file grscreen.h.
|
protected |
Definition at line 54 of file grscreen.h.
|
protected |
Definition at line 47 of file grscreen.h.
|
protected |
Definition at line 47 of file grscreen.h.
|
protected |
Definition at line 47 of file grscreen.h.
|
protected |
Definition at line 47 of file grscreen.h.
|
protected |
Definition at line 52 of file grscreen.h.
|
protected |
Definition at line 53 of file grscreen.h.
|
protected |
Definition at line 48 of file grscreen.h.