TORCS  1.3.9
The Open Racing Car Simulator
gui.h File Reference
#include "guifont.h"
Include dependency graph for gui.h:
This graph shows which files directly or indirectly include this file:

Go to the source code of this file.

Classes

class  ForeGroundColor
 
struct  tGfuiLabel
 
struct  tGfuiButton
 
struct  tGfuiGrButton
 
struct  GfuiListElement
 
struct  tGfuiScrollList
 
struct  tGfuiScrollBar
 
struct  tGfuiEditbox
 
struct  tGfuiImage
 
struct  GfuiObject
 
struct  GfuiKey
 
struct  tGfuiScreen
 

Macros

#define GFUI_COLORNB   21
 
#define GFUI_BGCOLOR   0
 
#define GFUI_TITLECOLOR   1
 
#define GFUI_BGBTNFOCUS   2
 
#define GFUI_BGBTNCLICK   3
 
#define GFUI_BGBTNENABLED   4
 
#define GFUI_BGBTNDISABLED   5
 
#define GFUI_BTNFOCUS   6
 
#define GFUI_BTNCLICK   7
 
#define GFUI_BTNENABLED   8
 
#define GFUI_BTNDISABLED   9
 
#define GFUI_LABELCOLOR   10
 
#define GFUI_TIPCOLOR   11
 
#define GFUI_MOUSECOLOR1   12
 
#define GFUI_MOUSECOLOR2   13
 
#define GFUI_HELPCOLOR1   14
 
#define GFUI_HELPCOLOR2   15
 
#define GFUI_BGSCROLLIST   16
 
#define GFUI_FGSCROLLIST   17
 
#define GFUI_BGSELSCROLLIST   18
 
#define GFUI_FGSELSCROLLIST   19
 
#define GFUI_EDITCURSORCLR   20
 
#define GFUI_IMAGE   21
 
#define GFUI_BTN_DISABLE   0
 
#define GFUI_BTN_RELEASED   1
 
#define GFUI_BTN_PUSHED   2
 
#define GFUI_BTN_PUSH   0
 
#define GFUI_BTN_STATE   1
 
#define GFUI_FOCUS_NONE   0
 
#define GFUI_FOCUS_MOUSE_MOVE   1
 
#define GFUI_FOCUS_MOUSE_CLICK   2
 

Typedefs

typedef struct GfuiListElement tGfuiListElement
 
typedef struct GfuiObject tGfuiObject
 
typedef struct GfuiKey tGfuiKey
 

Functions

void gfuiReleaseObject (tGfuiObject *curObject)
 
void GfuiDrawCursor ()
 
void GfuiDraw (tGfuiObject *obj)
 
void gfuiUpdateFocus ()
 
void gfuiPrintString (int x, int y, GfuiFontClass *font, const char *string)
 
void gfuiMouseAction (void *action)
 
void gfuiSelectNext (void *)
 
void gfuiSelectPrev (void *)
 
void gfuiSelectId (void *scr, int id)
 
void gfuiAddObject (tGfuiScreen *screen, tGfuiObject *object)
 
tGfuiObjectgfuiGetObject (void *scr, int id)
 
void gfuiSetLabelText (tGfuiObject *object, tGfuiLabel *label, const char *text)
 
void gfuiDrawLabel (tGfuiObject *obj)
 
void gfuiDrawButton (tGfuiObject *obj)
 
void gfuiButtonAction (int action)
 
void gfuiDrawGrButton (tGfuiObject *obj)
 
void gfuiGrButtonAction (int action)
 
void gfuiDrawScrollist (tGfuiObject *obj)
 
void gfuiScrollListAction (int mouse)
 
void gfuiDrawEditbox (tGfuiObject *obj)
 
void gfuiEditboxAction (int action)
 
void gfuiInit (void)
 
void gfuiButtonInit (void)
 
void gfuiHelpInit (void)
 
void gfuiLabelInit (void)
 
void gfuiObjectInit (void)
 
void gfuiEditboxInit (void)
 
void gfuiReleaseLabel (tGfuiObject *obj)
 
void gfuiReleaseButton (tGfuiObject *obj)
 
void gfuiReleaseGrButton (tGfuiObject *obj)
 
void gfuiReleaseScrollist (tGfuiObject *curObject)
 
void gfuiReleaseScrollbar (tGfuiObject *curObject)
 
void gfuiReleaseEditbox (tGfuiObject *curObject)
 
void gfuiLoadFonts (void)
 
void gfuiEditboxKey (tGfuiObject *obj, int key, int modifier)
 
void gfuiScrollListNextElt (tGfuiObject *object)
 
void gfuiScrollListPrevElt (tGfuiObject *object)
 
void gfuiReleaseImage (tGfuiObject *obj)
 
void gfuiDrawImage (tGfuiObject *obj)
 

Variables

float GfuiColor [GFUI_COLORNB][4]
 
tGfuiScreenGfuiScreen
 
tMouseInfo GfuiMouse
 
int GfuiMouseHW
 

Macro Definition Documentation

◆ GFUI_BGBTNCLICK

#define GFUI_BGBTNCLICK   3

Definition at line 30 of file gui.h.

◆ GFUI_BGBTNDISABLED

#define GFUI_BGBTNDISABLED   5

Definition at line 32 of file gui.h.

◆ GFUI_BGBTNENABLED

#define GFUI_BGBTNENABLED   4

Definition at line 31 of file gui.h.

◆ GFUI_BGBTNFOCUS

#define GFUI_BGBTNFOCUS   2

Definition at line 29 of file gui.h.

◆ GFUI_BGCOLOR

#define GFUI_BGCOLOR   0

Definition at line 27 of file gui.h.

◆ GFUI_BGSCROLLIST

#define GFUI_BGSCROLLIST   16

Definition at line 43 of file gui.h.

◆ GFUI_BGSELSCROLLIST

#define GFUI_BGSELSCROLLIST   18

Definition at line 45 of file gui.h.

◆ GFUI_BTN_DISABLE

#define GFUI_BTN_DISABLE   0

Definition at line 90 of file gui.h.

◆ GFUI_BTN_PUSH

#define GFUI_BTN_PUSH   0

Definition at line 95 of file gui.h.

◆ GFUI_BTN_PUSHED

#define GFUI_BTN_PUSHED   2

Definition at line 92 of file gui.h.

◆ GFUI_BTN_RELEASED

#define GFUI_BTN_RELEASED   1

Definition at line 91 of file gui.h.

◆ GFUI_BTN_STATE

#define GFUI_BTN_STATE   1

Definition at line 96 of file gui.h.

◆ GFUI_BTNCLICK

#define GFUI_BTNCLICK   7

Definition at line 34 of file gui.h.

◆ GFUI_BTNDISABLED

#define GFUI_BTNDISABLED   9

Definition at line 36 of file gui.h.

◆ GFUI_BTNENABLED

#define GFUI_BTNENABLED   8

Definition at line 35 of file gui.h.

◆ GFUI_BTNFOCUS

#define GFUI_BTNFOCUS   6

Definition at line 33 of file gui.h.

◆ GFUI_COLORNB

#define GFUI_COLORNB   21

Definition at line 24 of file gui.h.

◆ GFUI_EDITCURSORCLR

#define GFUI_EDITCURSORCLR   20

Definition at line 47 of file gui.h.

◆ GFUI_FGSCROLLIST

#define GFUI_FGSCROLLIST   17

Definition at line 44 of file gui.h.

◆ GFUI_FGSELSCROLLIST

#define GFUI_FGSELSCROLLIST   19

Definition at line 46 of file gui.h.

◆ GFUI_FOCUS_MOUSE_CLICK

#define GFUI_FOCUS_MOUSE_CLICK   2

Definition at line 134 of file gui.h.

◆ GFUI_FOCUS_MOUSE_MOVE

#define GFUI_FOCUS_MOUSE_MOVE   1

Definition at line 133 of file gui.h.

◆ GFUI_FOCUS_NONE

#define GFUI_FOCUS_NONE   0

Definition at line 132 of file gui.h.

◆ GFUI_HELPCOLOR1

#define GFUI_HELPCOLOR1   14

Definition at line 41 of file gui.h.

◆ GFUI_HELPCOLOR2

#define GFUI_HELPCOLOR2   15

Definition at line 42 of file gui.h.

◆ GFUI_IMAGE

#define GFUI_IMAGE   21

Definition at line 48 of file gui.h.

◆ GFUI_LABELCOLOR

#define GFUI_LABELCOLOR   10

Definition at line 37 of file gui.h.

◆ GFUI_MOUSECOLOR1

#define GFUI_MOUSECOLOR1   12

Definition at line 39 of file gui.h.

◆ GFUI_MOUSECOLOR2

#define GFUI_MOUSECOLOR2   13

Definition at line 40 of file gui.h.

◆ GFUI_TIPCOLOR

#define GFUI_TIPCOLOR   11

Definition at line 38 of file gui.h.

◆ GFUI_TITLECOLOR

#define GFUI_TITLECOLOR   1

Definition at line 28 of file gui.h.

Typedef Documentation

◆ tGfuiKey

typedef struct GfuiKey tGfuiKey

◆ tGfuiListElement

◆ tGfuiObject

typedef struct GfuiObject tGfuiObject

Function Documentation

◆ gfuiAddObject()

void gfuiAddObject ( tGfuiScreen screen,
tGfuiObject object 
)

Definition at line 485 of file guiobject.cpp.

◆ gfuiButtonAction()

void gfuiButtonAction ( int  action)

Definition at line 551 of file guibutton.cpp.

◆ gfuiButtonInit()

void gfuiButtonInit ( void  )

Definition at line 36 of file guibutton.cpp.

◆ GfuiDraw()

void GfuiDraw ( tGfuiObject obj)

Definition at line 114 of file guiobject.cpp.

Here is the call graph for this function:

◆ gfuiDrawButton()

void gfuiDrawButton ( tGfuiObject obj)

Definition at line 409 of file guibutton.cpp.

Here is the call graph for this function:

◆ GfuiDrawCursor()

void GfuiDrawCursor ( )

Definition at line 76 of file guiobject.cpp.

◆ gfuiDrawEditbox()

void gfuiDrawEditbox ( tGfuiObject obj)

Definition at line 161 of file guiedit.cpp.

Here is the call graph for this function:

◆ gfuiDrawGrButton()

void gfuiDrawGrButton ( tGfuiObject obj)

Definition at line 453 of file guibutton.cpp.

Here is the call graph for this function:

◆ gfuiDrawImage()

void gfuiDrawImage ( tGfuiObject obj)

Definition at line 119 of file guiimage.cpp.

◆ gfuiDrawLabel()

void gfuiDrawLabel ( tGfuiObject obj)

Definition at line 260 of file guilabel.cpp.

Here is the call graph for this function:

◆ gfuiDrawScrollist()

void gfuiDrawScrollist ( tGfuiObject obj)

Definition at line 526 of file guiscrollist.cpp.

Here is the call graph for this function:

◆ gfuiEditboxAction()

void gfuiEditboxAction ( int  action)

Definition at line 215 of file guiedit.cpp.

Here is the call graph for this function:

◆ gfuiEditboxInit()

void gfuiEditboxInit ( void  )

Definition at line 36 of file guiedit.cpp.

◆ gfuiEditboxKey()

void gfuiEditboxKey ( tGfuiObject obj,
int  key,
int  modifier 
)

Definition at line 270 of file guiedit.cpp.

Here is the call graph for this function:

◆ gfuiGetObject()

tGfuiObject* gfuiGetObject ( void *  scr,
int  id 
)

Definition at line 501 of file guiobject.cpp.

◆ gfuiGrButtonAction()

void gfuiGrButtonAction ( int  action)

Definition at line 476 of file guibutton.cpp.

◆ gfuiHelpInit()

void gfuiHelpInit ( void  )

Definition at line 38 of file guihelp.cpp.

◆ gfuiInit()

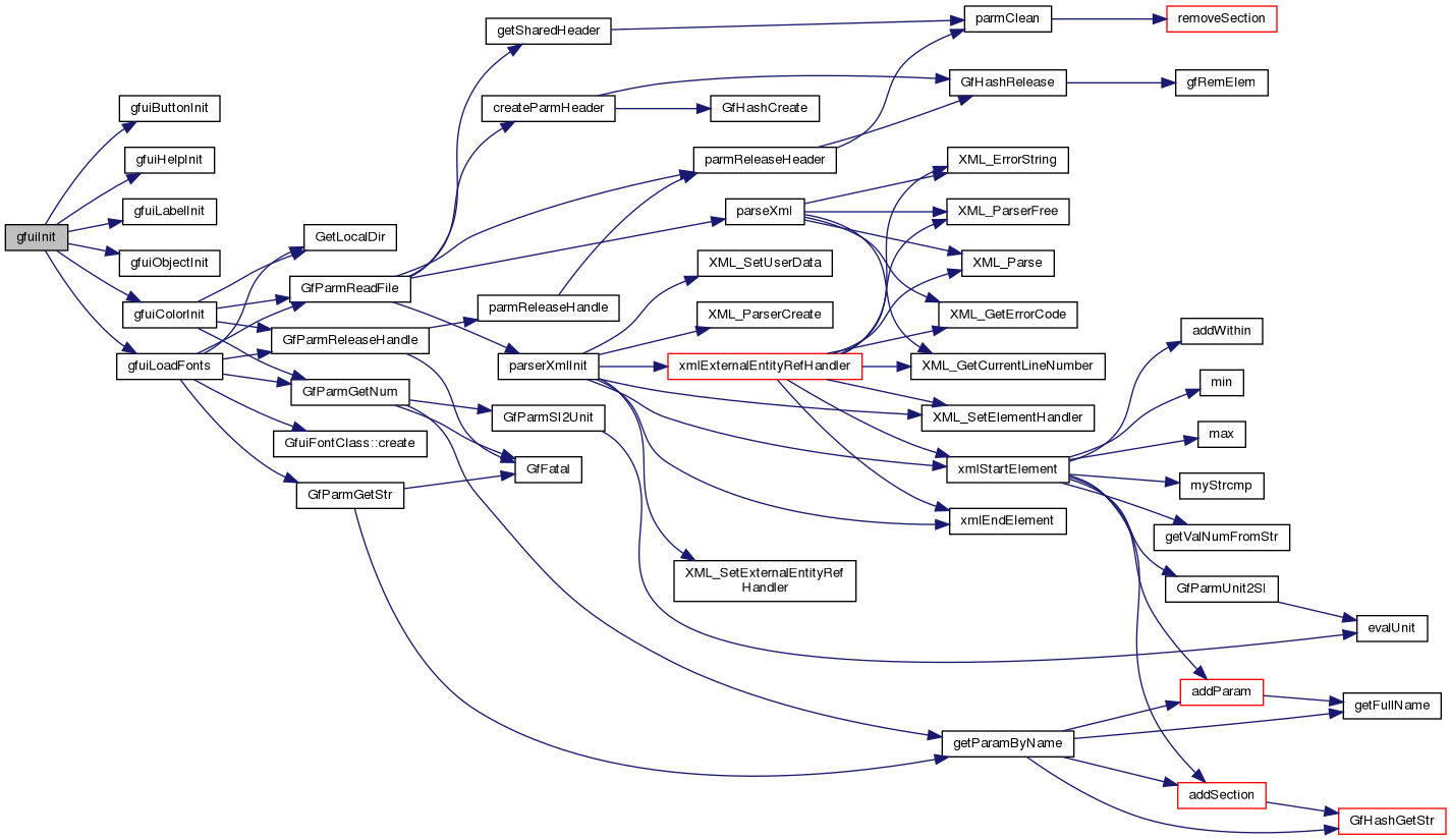
void gfuiInit ( void  )

Definition at line 90 of file gui.cpp.

Here is the call graph for this function:

◆ gfuiLabelInit()

void gfuiLabelInit ( void  )

Definition at line 35 of file guilabel.cpp.

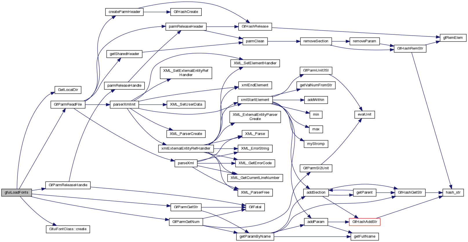
◆ gfuiLoadFonts()

void gfuiLoadFonts ( void  )

Definition at line 65 of file guifont.cpp.

Here is the call graph for this function:

◆ gfuiMouseAction()

void gfuiMouseAction ( void *  action)

Definition at line 456 of file guiobject.cpp.

Here is the call graph for this function:

◆ gfuiObjectInit()

void gfuiObjectInit ( void  )

Definition at line 27 of file guiobject.cpp.

◆ gfuiPrintString()

void gfuiPrintString ( int  x,
int  y,
GfuiFontClass font,
const char *  string 
)

Definition at line 32 of file guiobject.cpp.

Here is the call graph for this function:

◆ gfuiReleaseButton()

void gfuiReleaseButton ( tGfuiObject obj)

Definition at line 622 of file guibutton.cpp.

◆ gfuiReleaseEditbox()

void gfuiReleaseEditbox ( tGfuiObject curObject)

Definition at line 404 of file guiedit.cpp.

◆ gfuiReleaseGrButton()

void gfuiReleaseGrButton ( tGfuiObject obj)

Definition at line 636 of file guibutton.cpp.

◆ gfuiReleaseImage()

void gfuiReleaseImage ( tGfuiObject obj)

Definition at line 109 of file guiimage.cpp.

Here is the call graph for this function:

◆ gfuiReleaseLabel()

void gfuiReleaseLabel ( tGfuiObject obj)

Definition at line 279 of file guilabel.cpp.

◆ gfuiReleaseObject()

void gfuiReleaseObject ( tGfuiObject curObject)

Definition at line 520 of file guiobject.cpp.

Here is the call graph for this function:

◆ gfuiReleaseScrollbar()

void gfuiReleaseScrollbar ( tGfuiObject curObject)

Definition at line 433 of file guiscrollbar.cpp.

◆ gfuiReleaseScrollist()

void gfuiReleaseScrollist ( tGfuiObject curObject)

Definition at line 726 of file guiscrollist.cpp.

Here is the call graph for this function:

◆ gfuiScrollListAction()

void gfuiScrollListAction ( int  mouse)

Definition at line 628 of file guiscrollist.cpp.

Here is the call graph for this function:

◆ gfuiScrollListNextElt()

void gfuiScrollListNextElt ( tGfuiObject object)

Definition at line 70 of file guiscrollist.cpp.

Here is the call graph for this function:

◆ gfuiScrollListPrevElt()

void gfuiScrollListPrevElt ( tGfuiObject object)

Definition at line 101 of file guiscrollist.cpp.

Here is the call graph for this function:

◆ gfuiSelectId()

void gfuiSelectId ( void *  scr,
int  id 
)

Definition at line 378 of file guiobject.cpp.

Here is the call graph for this function:

◆ gfuiSelectNext()

void gfuiSelectNext ( void *  )

Definition at line 311 of file guiobject.cpp.

Here is the call graph for this function:

◆ gfuiSelectPrev()

void gfuiSelectPrev ( void *  )

Definition at line 344 of file guiobject.cpp.

Here is the call graph for this function:

◆ gfuiSetLabelText()

void gfuiSetLabelText ( tGfuiObject object,
tGfuiLabel label,
const char *  text 
)

Definition at line 176 of file guilabel.cpp.

Here is the call graph for this function:

◆ gfuiUpdateFocus()

void gfuiUpdateFocus ( )

Definition at line 277 of file guiobject.cpp.

Here is the call graph for this function:

Variable Documentation

◆ GfuiColor

float GfuiColor[GFUI_COLORNB][4]

Definition at line 41 of file gui.cpp.

◆ GfuiMouse

tMouseInfo GfuiMouse

Definition at line 37 of file gui.cpp.

◆ GfuiMouseHW

int GfuiMouseHW

Definition at line 39 of file gui.cpp.

◆ GfuiScreen

tGfuiScreen* GfuiScreen

Definition at line 35 of file gui.cpp.