TORCS  1.3.9
The Open Racing Car Simulator
simuitf.cpp File Reference
#include <stdlib.h>
#include <tgf.h>
#include "sim.h"
Include dependency graph for simuitf.cpp:

Go to the source code of this file.

Functions

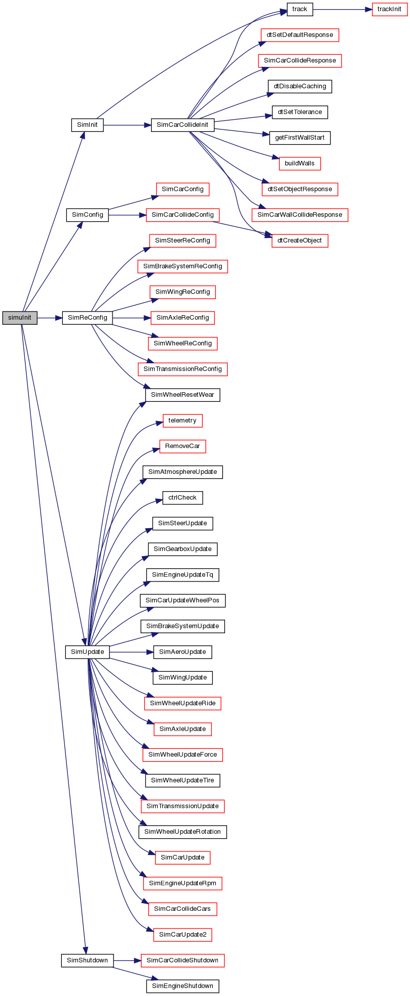
static int simuInit (int, void *pt)
 
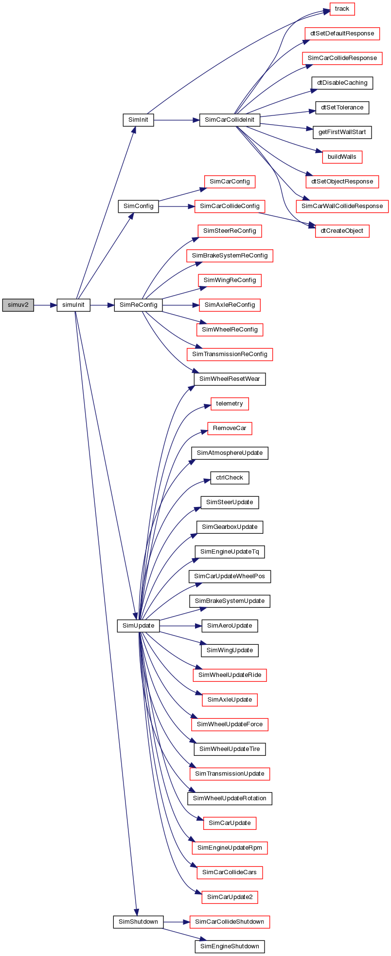
int simuv2 (tModInfo *modInfo)
 

Function Documentation

◆ simuInit()

static int simuInit ( int  ,
void *  pt 
)
static

Definition at line 50 of file simuitf.cpp.

Here is the call graph for this function:

◆ simuv2()

int simuv2 ( tModInfo modInfo)

Definition at line 81 of file simuitf.cpp.

Here is the call graph for this function: