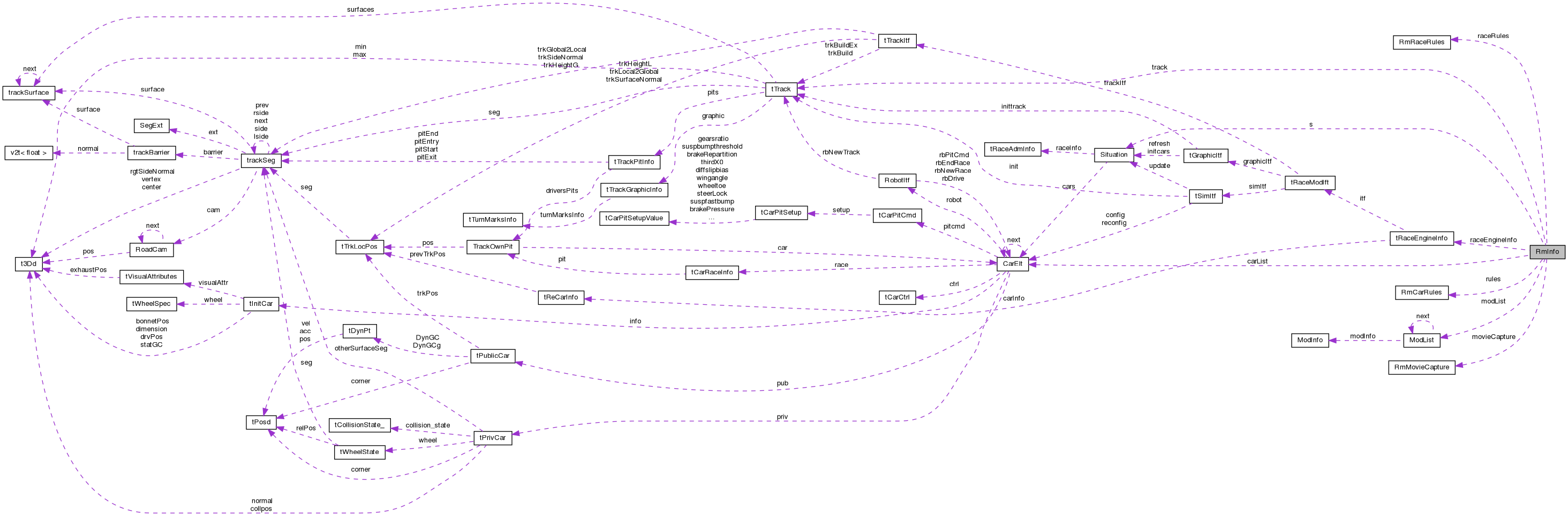
Race Manager General Info. More...
#include <raceman.h>

Public Attributes | |
| tCarElt * | carList |
| List of all the cars racing. More... | |
| tSituation * | s |
| Situation during race. More... | |
| tTrack * | track |
| Current track. More... | |
| void * | params |
| Raceman parameters. More... | |
| void * | results |
| Race results. More... | |
| tModList ** | modList |
| drivers loaded More... | |
| tRmCarRules * | rules |
| by car rules More... | |
| tRaceEngineInfo | raceEngineInfo |
| tRmMovieCapture | movieCapture |
| tRmRaceRules | raceRules |
| tRmMovieCapture RmInfo::movieCapture |
| tRaceEngineInfo RmInfo::raceEngineInfo |
| tRmRaceRules RmInfo::raceRules |
| tRmCarRules* RmInfo::rules |
| tSituation* RmInfo::s |