TORCS  1.3.9
The Open Racing Car Simulator
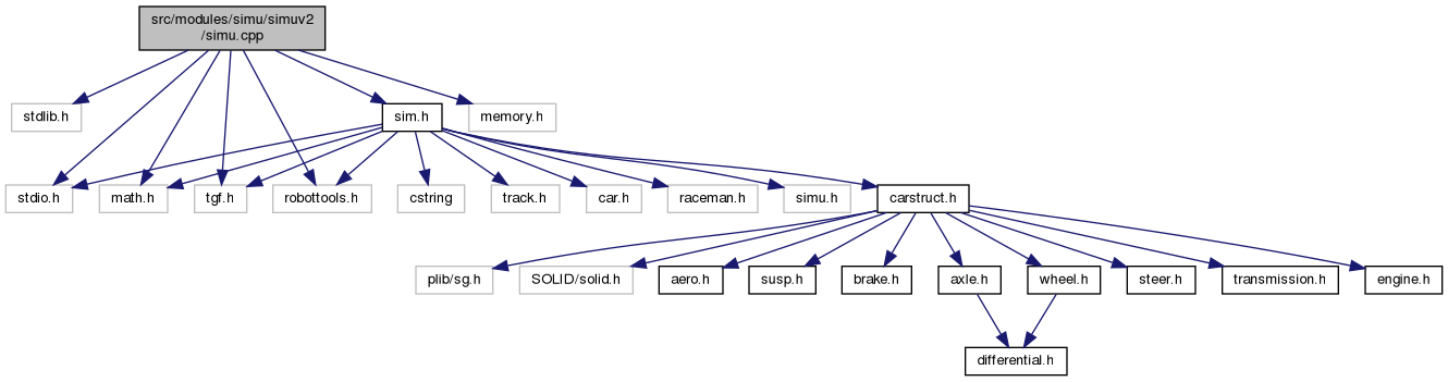
simu.cpp File Reference
#include <stdlib.h>
#include <stdio.h>
#include <memory.h>
#include <math.h>
#include <tgf.h>
#include <robottools.h>
#include "sim.h"
Include dependency graph for simu.cpp:

Go to the source code of this file.

Functions

static void ctrlCheck (tCar *car)
 
void SimConfig (tCarElt *carElt, RmInfo *info)
 
void SimReConfig (tCarElt *carElt)
 
static void RemoveCar (tCar *car, tSituation *s)
 
void SimUpdate (tSituation *s, double deltaTime, int telemetry)
 
void SimInit (int nbcars, tTrack *track, tdble fuelFactor, tdble damageFactor, tdble tireFactor)
 
void SimShutdown (void)
 
bool SimAdjustPitCarSetupParam (tCarPitSetupValue *v)
 

Variables

tCarSimCarTable = 0
 
tdble SimDeltaTime
 
int SimTelemetry
 
static int SimNbCars = 0
 
tdble rulesFuelFactor = 1.0f
 
tdble rulesDamageFactor = 1.0f
 
tdble rulesTireFactor = 0.0f
 

Function Documentation

◆ ctrlCheck()

static void ctrlCheck ( tCar car)
static

Definition at line 47 of file simu.cpp.

◆ RemoveCar()

static void RemoveCar ( tCar car,
tSituation s 
)
static

Definition at line 173 of file simu.cpp.

Here is the call graph for this function:

◆ SimAdjustPitCarSetupParam()

bool SimAdjustPitCarSetupParam ( tCarPitSetupValue v)

Definition at line 491 of file simu.cpp.

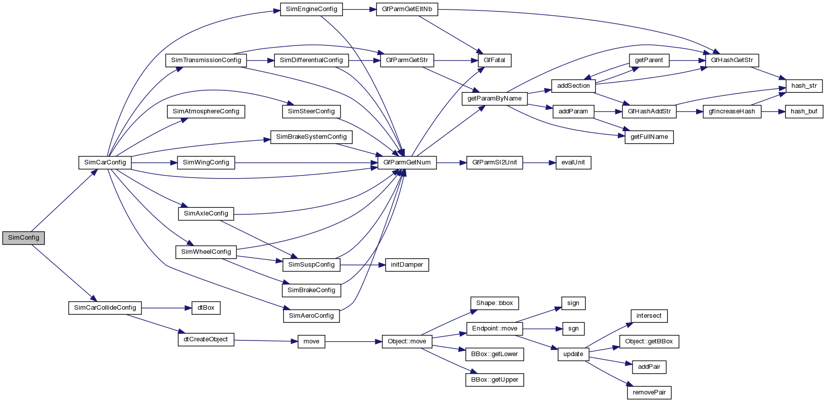
◆ SimConfig()

void SimConfig ( tCarElt carElt,
RmInfo info 
)

Definition at line 119 of file simu.cpp.

Here is the call graph for this function:

◆ SimInit()

void SimInit ( int  nbcars,
tTrack track,
tdble  fuelFactor,
tdble  damageFactor,
tdble  tireFactor 
)

Definition at line 463 of file simu.cpp.

Here is the call graph for this function:

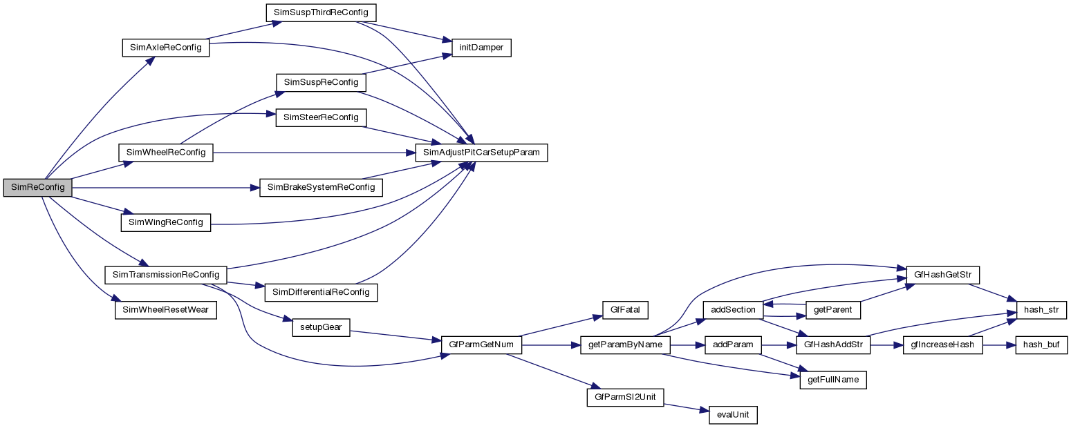
◆ SimReConfig()

void SimReConfig ( tCarElt carElt)

Definition at line 139 of file simu.cpp.

Here is the call graph for this function:

◆ SimShutdown()

void SimShutdown ( void  )

Definition at line 474 of file simu.cpp.

Here is the call graph for this function:

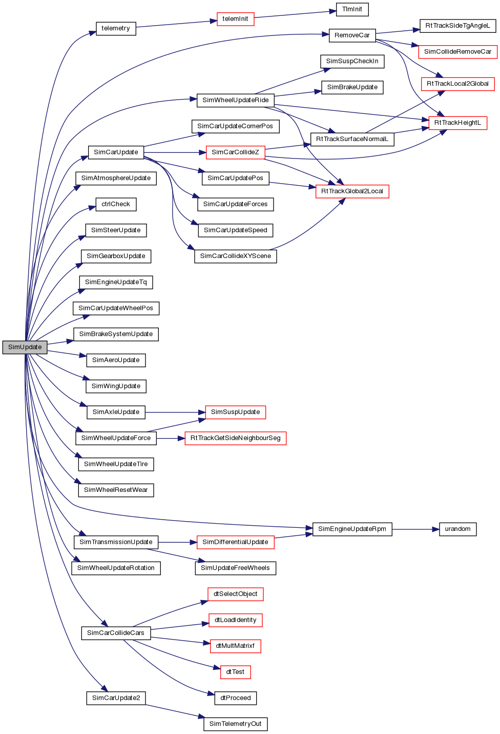
◆ SimUpdate()

void SimUpdate ( tSituation s,
double  deltaTime,
int  telemetry 
)

Definition at line 323 of file simu.cpp.

Here is the call graph for this function:

Variable Documentation

◆ rulesDamageFactor

tdble rulesDamageFactor = 1.0f

Definition at line 40 of file simu.cpp.

◆ rulesFuelFactor

tdble rulesFuelFactor = 1.0f

Definition at line 39 of file simu.cpp.

◆ rulesTireFactor

tdble rulesTireFactor = 0.0f

Definition at line 41 of file simu.cpp.

◆ SimCarTable

tCar* SimCarTable = 0

Definition at line 34 of file simu.cpp.

◆ SimDeltaTime

tdble SimDeltaTime

Definition at line 35 of file simu.cpp.

◆ SimNbCars

int SimNbCars = 0
static

Definition at line 37 of file simu.cpp.

◆ SimTelemetry

int SimTelemetry

Definition at line 36 of file simu.cpp.