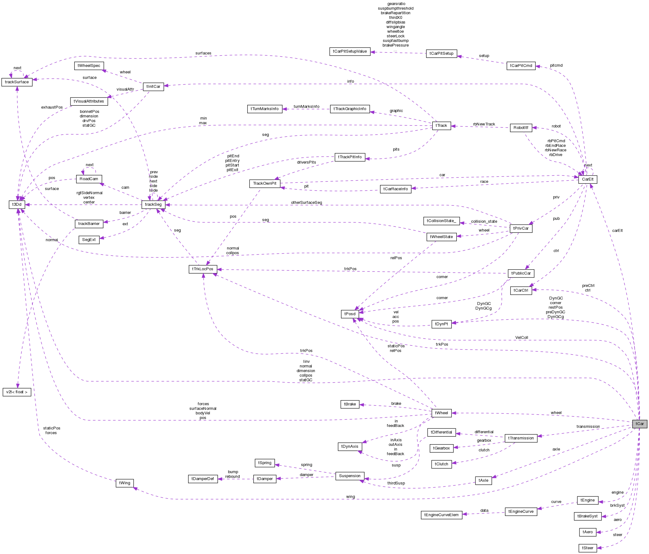
#include <carstruct.h>

Public Attributes | |
| tCarCtrl * | ctrl |
| void * | params |
| tCarElt * | carElt |
| tCarCtrl | preCtrl |
| tAxle | axle [2] |
| tWheel | wheel [4] |
| tSteer | steer |
| tBrakeSyst | brkSyst |
| tAero | aero |
| tWing | wing [2] |
| tTransmission | transmission |
| tEngine | engine |
| t3Dd | dimension |
| tdble | mass |
| tdble | Minv |
| tdble | tank |
| t3Dd | statGC |
| t3Dd | Iinv |
| tdble | fuel |
| tDynPt | DynGC |
| tDynPt | DynGCg |
| tPosd | VelColl |
| tDynPt | preDynGC |
| tTrkLocPos | trkPos |
| tdble | airSpeed2 |
| tdble | Cosz |
| tdble | Sinz |
| tDynPt | corner [4] |
| int | collision |
| t3Dd | normal |
| t3Dd | collpos |
| tdble | wheelbase |
| tdble | wheeltrack |
| sgMat4 | posMat |
| DtShapeRef | shape |
| int | blocked |
| int | dammage |
| tDynPt | restPos |
| int | collisionAware |
| tdble | speed |
| tdble | localTemperature |
| tdble | localPressure |
Definition at line 35 of file carstruct.h.
| tAero tCar::aero |
Definition at line 49 of file carstruct.h.
| tdble tCar::airSpeed2 |
Definition at line 69 of file carstruct.h.
| tAxle tCar::axle[2] |
Definition at line 45 of file carstruct.h.
| int tCar::blocked |
Definition at line 82 of file carstruct.h.
| tBrakeSyst tCar::brkSyst |
Definition at line 48 of file carstruct.h.
| tCarElt* tCar::carElt |
Definition at line 40 of file carstruct.h.
| int tCar::collision |
Definition at line 75 of file carstruct.h.
| int tCar::collisionAware |
Definition at line 87 of file carstruct.h.
| t3Dd tCar::collpos |
Definition at line 77 of file carstruct.h.
| tDynPt tCar::corner[4] |
Definition at line 74 of file carstruct.h.
| tdble tCar::Cosz |
Definition at line 72 of file carstruct.h.
| tCarCtrl* tCar::ctrl |
Definition at line 38 of file carstruct.h.
| int tCar::dammage |
Definition at line 83 of file carstruct.h.
| t3Dd tCar::dimension |
Definition at line 55 of file carstruct.h.
| tDynPt tCar::DynGC |
Definition at line 64 of file carstruct.h.
| tDynPt tCar::DynGCg |
Definition at line 65 of file carstruct.h.
| tEngine tCar::engine |
Definition at line 52 of file carstruct.h.
| tdble tCar::fuel |
Definition at line 63 of file carstruct.h.
| t3Dd tCar::Iinv |
Definition at line 60 of file carstruct.h.
| tdble tCar::localPressure |
Definition at line 91 of file carstruct.h.
| tdble tCar::localTemperature |
Definition at line 90 of file carstruct.h.
| tdble tCar::mass |
Definition at line 56 of file carstruct.h.
| tdble tCar::Minv |
Definition at line 57 of file carstruct.h.
| t3Dd tCar::normal |
Definition at line 76 of file carstruct.h.
| void* tCar::params |
Definition at line 39 of file carstruct.h.
| sgMat4 tCar::posMat |
Definition at line 80 of file carstruct.h.
| tCarCtrl tCar::preCtrl |
Definition at line 42 of file carstruct.h.
| tDynPt tCar::preDynGC |
Definition at line 67 of file carstruct.h.
| tDynPt tCar::restPos |
Definition at line 85 of file carstruct.h.
| DtShapeRef tCar::shape |
Definition at line 81 of file carstruct.h.
| tdble tCar::Sinz |
Definition at line 73 of file carstruct.h.
| tdble tCar::speed |
Definition at line 88 of file carstruct.h.
| t3Dd tCar::statGC |
Definition at line 59 of file carstruct.h.
| tSteer tCar::steer |
Definition at line 47 of file carstruct.h.
| tdble tCar::tank |
Definition at line 58 of file carstruct.h.
| tTransmission tCar::transmission |
Definition at line 51 of file carstruct.h.
| tTrkLocPos tCar::trkPos |
Definition at line 68 of file carstruct.h.
| tPosd tCar::VelColl |
Definition at line 66 of file carstruct.h.
| tWheel tCar::wheel[4] |
Definition at line 46 of file carstruct.h.
| tdble tCar::wheelbase |
Definition at line 78 of file carstruct.h.
| tdble tCar::wheeltrack |
Definition at line 79 of file carstruct.h.
| tWing tCar::wing[2] |
Definition at line 50 of file carstruct.h.